WARNING:
JavaScript is turned OFF. None of the links on this concept map will
work until it is reactivated.
If you need help turning JavaScript On, click here.
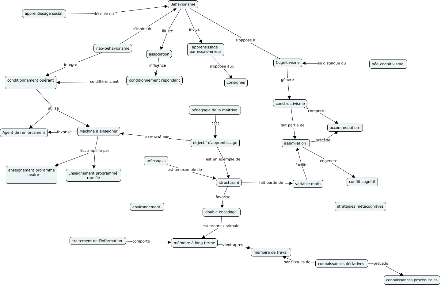
Cette carte de concepts créée avec IHMC CmapTools traite de: Brouillon sc educ, structurant fait partie de variable math, néo-béhaviorisme intègre conditionnement opérant, traitement de l'information comporte mémoire à long terme, pré-requis est un exemple de structurant, Machine à enseigner Est amplifié par enseignement prorammé linéaire, conditionnement opérant utilise Machine à enseigner, association influence conditionnement répondant, mémoire à long terme vient après mémoire de travail, assimilation précède accommodation, Behaviorisme inclus apprentissage par essais-erreur, variable math facilite assimilation, conditionnement opérant utilise Agent de renforcement, objectif d'apprentissage est un exemple de structurant, constructivisme comporte accommodation, néo-cognitivisme se distingue du Cognitivisme, Behaviorisme illuste association, connaissances déclatives sont issues de mémoire de travail, pédagogie de la maitrise ???? objectif d'apprentissage, Behaviorisme s'oppose à Cognitivisme, Machine à enseigner favorise Agent de renforcement