WARNING:
JavaScript is turned OFF. None of the links on this concept map will
work until it is reactivated.
If you need help turning JavaScript On, click here.
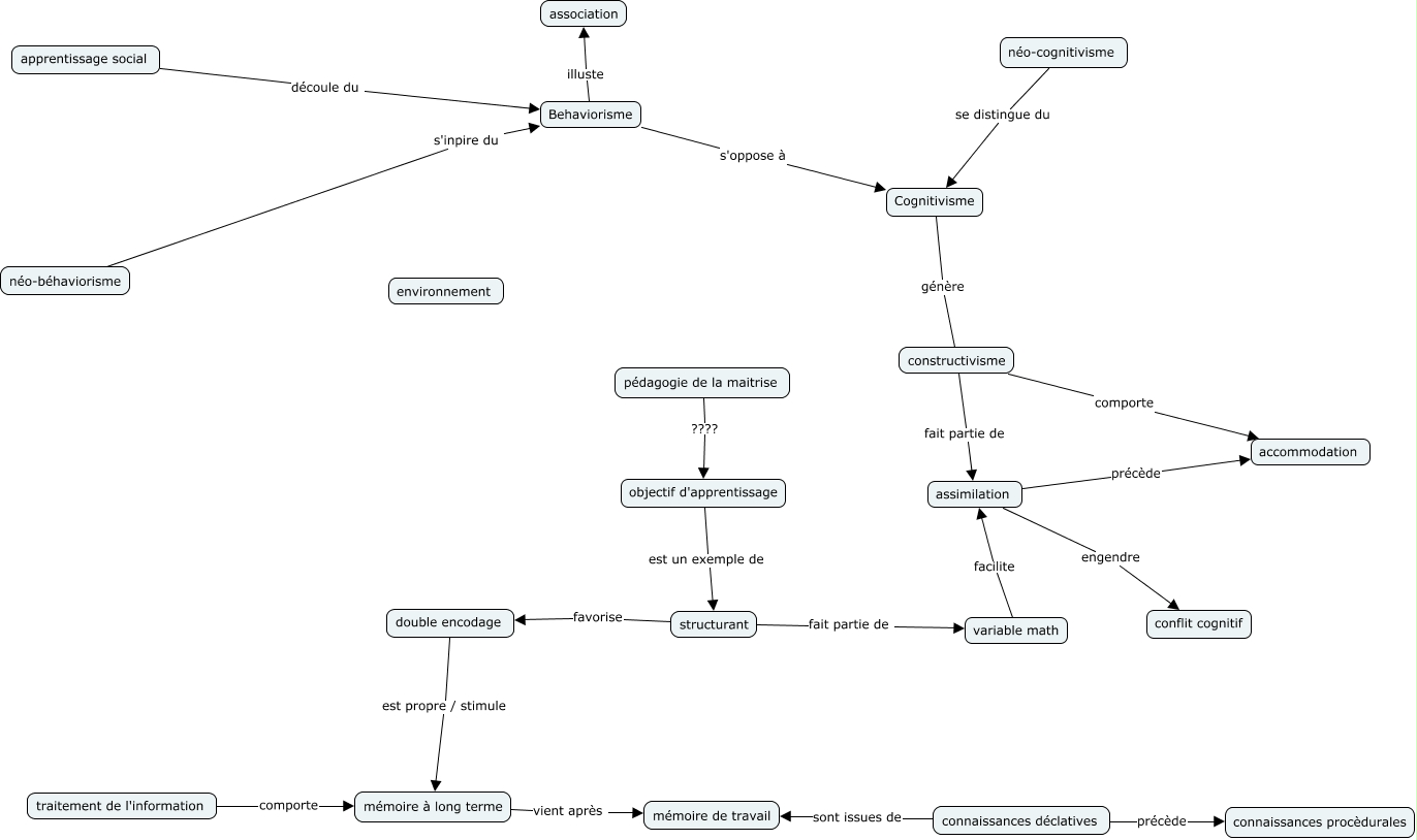
Cette carte de concepts créée avec IHMC CmapTools traite de: Sans titre, connaissances déclatives sont issues de mémoire de travail, structurant fait partie de variable math, structurant favorise double encodage, néo-béhaviorisme s'inpire du Behaviorisme, objectif d'apprentissage est un exemple de structurant, constructivisme comporte accommodation, apprentissage social découle du Behaviorisme, traitement de l'information comporte mémoire à long terme, assimilation engendre conflit cognitif, constructivisme fait partie de assimilation, Cognitivisme génère constructivisme, Behaviorisme illuste association, assimilation précède accommodation, néo-cognitivisme se distingue du Cognitivisme, double encodage est propre / stimule mémoire à long terme, connaissances déclatives précède connaissances procèdurales, pédagogie de la maitrise ???? objectif d'apprentissage, mémoire à long terme vient après mémoire de travail, variable math facilite assimilation, Behaviorisme s'oppose à Cognitivisme