WARNING:
JavaScript is turned OFF. None of the links on this concept map will
work until it is reactivated.
If you need help turning JavaScript On, click here.
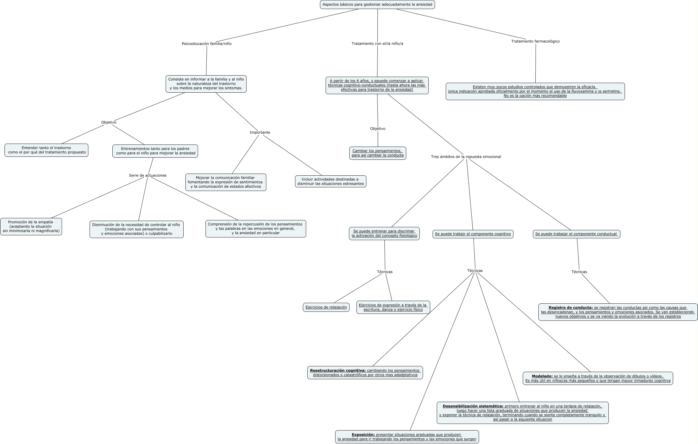
Este Cmap, tiene información relacionada con: Aspectos básicos para gestionar adecuadamente la ansiedad, A partir de los 6 años, s epuede comenzar a aplicar técnicas cognitivo-conductuales (hasta ahora las más efectivas para trastorno de la ansiedad) Tres ámbitos de la repuesta emocional Se puede trabajr el componente cognitivo, Entrenamientos tanto para los padres como para el niño para mejorar la ansiedad Serie de actuaciones Comprensión de la repercusión de los pensamientos y las palabras en las emociones en general, y la ansiedad en particular, Consiste en informar a la familia y al niño sobre la naturaleza del trastorno y los medios para mejorar los sintomas. Importante Mejorar la comunicación familiar fomentando la expresión de sentimientos y la comunicación de estados afectivos, Se puede entrenar para discrimar la activación del concepto fisiológico Técnicas Ejercicios de expresión a través de la escritura, danza o ejercicio físico, Aspectos básicos para gestionar adecuadamente la ansiedad Psicoeducación familia/niño Consiste en informar a la familia y al niño sobre la naturaleza del trastorno y los medios para mejorar los sintomas., Entrenamientos tanto para los padres como para el niño para mejorar la ansiedad Serie de actuaciones Promoción de la empatía (aceptando la situación sin minimizarla ni magnificarla), Se puede trabajr el componente cognitivo Técnicas Modelado: se le enseña a través de la observación de dibujos o vídeos. Es más útil en niños/as más pequeños o que tengan mayor inmadurez cognitiva, Se puede trabajr el componente cognitivo Técnicas Exposición: presentar situaciones graduadas que producen la ansiedad para ir trabajando los pensamientos y las emociones que surgen, Entrenamientos tanto para los padres como para el niño para mejorar la ansiedad Serie de actuaciones Disminución de la necesidad de controlar al niño (trabajando con sus pensamientos y emociones asociadas) o culpabilizarlo, Consiste en informar a la familia y al niño sobre la naturaleza del trastorno y los medios para mejorar los sintomas. Objetivo Entrenamientos tanto para los padres como para el niño para mejorar la ansiedad, Aspectos básicos para gestionar adecuadamente la ansiedad Tratamiento con el/la niño/a A partir de los 6 años, s epuede comenzar a aplicar técnicas cognitivo-conductuales (hasta ahora las más efectivas para trastorno de la ansiedad), Se puede trabajr el componente cognitivo Técnicas Desensibilización sistemática: primero entrenar al niño en una terápia de relajacón, luego hacer una lista graduada de situaciones que producen la ansiedad y exponer la técnica de relajación, terminando cuando se siente completamente tranquilo y así pasar a la siguiente situacion, A partir de los 6 años, s epuede comenzar a aplicar técnicas cognitivo-conductuales (hasta ahora las más efectivas para trastorno de la ansiedad) Objetivo Cambiar los pensamientos, para así cambiar la conducta, Se puede trabajr el componente cognitivo Técnicas Reestructuración cognitiva: cambiando los pensamientos distorsionados o catastróficos por otros mas adadptativos, Se puede trabajar el componente conductual Técnicas Registro de conducta: se registran las conductas asi como las causas que las desencadenan, y los pensamientos y emociones asociados. Se van estableciendo nuevos objetivos y se va viendo la evolución a través de los registros, Consiste en informar a la familia y al niño sobre la naturaleza del trastorno y los medios para mejorar los sintomas. Importante Incluir actividades destinadas a disminuir las situaciones estresantes, A partir de los 6 años, s epuede comenzar a aplicar técnicas cognitivo-conductuales (hasta ahora las más efectivas para trastorno de la ansiedad) Tres ámbitos de la repuesta emocional Se puede trabajar el componente conductual, A partir de los 6 años, s epuede comenzar a aplicar técnicas cognitivo-conductuales (hasta ahora las más efectivas para trastorno de la ansiedad) Tres ámbitos de la repuesta emocional Se puede entrenar para discrimar la activación del concepto fisiológico, Consiste en informar a la familia y al niño sobre la naturaleza del trastorno y los medios para mejorar los sintomas. Objetivo Entender tanto el trastorno como el por qué del tratamiento propuesto, Aspectos básicos para gestionar adecuadamente la ansiedad Tratamiento farmacológico Existen muy pocos estudios controlados que demuestren la eficacía. ünica indicación aprobada oficialmente por el momento el uso de la fluvoxamina y la sertrelina. No es la opción mas recomendable