WARNING:
JavaScript is turned OFF. None of the links on this concept map will
work until it is reactivated.
If you need help turning JavaScript On, click here.
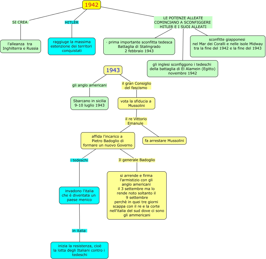
Questa Cmap, creata con IHMC CmapTools, contiene informazioni relative a: Seconda guerra mondiale III parte, 1942 HITLER raggiuge la massima estenzione dei territori conquistati, 1943 gli anglo americani Sbarcano in sicilia 9-10 luglio 1943, 1942 LE POTENZE ALLEATE COMINCIANO A SCONFIGGERE HITLER E I SUOI ALLEATI sconfitte giapponesi nel Mar dei Coralli e nelle isole Midway tra la fine del 1942 e la fine del 1943, 1942 LE POTENZE ALLEATE COMINCIANO A SCONFIGGERE HITLER E I SUOI ALLEATI gli inglesi sconfiggono i tedeschi della battaglia di El Alamein (Egitto) novembre 1942, invadono l'italia che è diventata un paese menico in italia inizia la resistenza, cioè la lotta degli Italiani contro i tedeschi, 1943 il gran Consiglio del fascismo vota la sfiducia a Mussolini, 1942 LE POTENZE ALLEATE COMINCIANO A SCONFIGGERE HITLER E I SUOI ALLEATI · prima importante sconfitta tedesca Battaglia di Stalingrado 2 febbraio 1943, 1942 SI CREA l'alleanza tra Inghilterra e Russia, vota la sfiducia a Mussolini il re Vittorio Emanule fa arrestare Mussolini, vota la sfiducia a Mussolini il re Vittorio Emanule affida l'incarico a Pietro Badoglio di formare un nuovo Governo, affida l'incarico a Pietro Badoglio di formare un nuovo Governo i tedeschi invadono l'italia che è diventata un paese menico, affida l'incarico a Pietro Badoglio di formare un nuovo Governo Il generale Badoglio si arrende e firma l'armistizio con gli anglo americani il 3 settembre ma lo rende noto soltanto il 9 settembre perchè in quei tre giorni scappa con il re e la corte nell'italia del sud dove ci sono gli ammericani