WARNING:
JavaScript is turned OFF. None of the links on this concept map will
work until it is reactivated.
If you need help turning JavaScript On, click here.
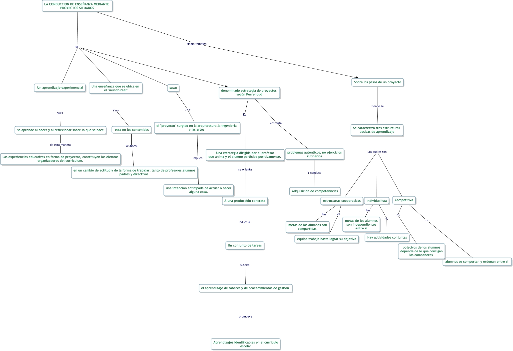
Este Cmap, tiene información relacionada con: capitulo2, Competitiva los alumnos se comportan y ordenan entre si, LA CONDUCCION DE ENSEÑANZA MEDIANTE PROYECTOS SITUADOS es Una enseñanza que se ubica en el "mundo real", el aprendizaje de saberes y de procedimientos de gestion promueve Aprendizajes identificables en el curriculo escolar, Una estrategia dirigida por el profesor que anima y el alumno participa positivamente. se orienta A una producción concreta, Individualista las metas de los alumnos son independientes entre si, knoll dice el "proyecto" surgido en la arquitectura,la ingenieria y las artes, Se caracterizo tres estructuras basicas de aprendizaje Los cuales son Competitiva, Individualista No Hay actividades conjuntas, Se caracterizo tres estructuras basicas de aprendizaje Los cuales son estructuras cooperativas, Competitiva los objetivos de los alumnos depende de lo que consigan los compañeros, esta en los contenidos se apoya en un cambio de actitud y de la forma de trabajar, tanto de profesores,alumnos padres y directivos, problemas autenticos, no ejercicios rutinarios Y conduce Adquisición de competenncias, LA CONDUCCION DE ENSEÑANZA MEDIANTE PROYECTOS SITUADOS Habla tambien Sobre los pasos de un proyecto, se aprende al hacer y al reflexionar sobre lo que se hace de esta manera Las experiencias educativas en forma de proyectos, constituyen los elemtos organizadores del curriculum., denominado estrategia de proyectos según Perrenoud enfrenta problemas autenticos, no ejercicios rutinarios, Sobre los pasos de un proyecto Donde se Se caracterizo tres estructuras basicas de aprendizaje, Una enseñanza que se ubica en el "mundo real" Y no esta en los contenidos, el "proyecto" surgido en la arquitectura,la ingenieria y las artes implica una intencion anticipada de actuar o hacer alguna cosa., LA CONDUCCION DE ENSEÑANZA MEDIANTE PROYECTOS SITUADOS es knoll, LA CONDUCCION DE ENSEÑANZA MEDIANTE PROYECTOS SITUADOS es Un aprendizaje experimencial