WARNING:
JavaScript is turned OFF. None of the links on this concept map will
work until it is reactivated.
If you need help turning JavaScript On, click here.
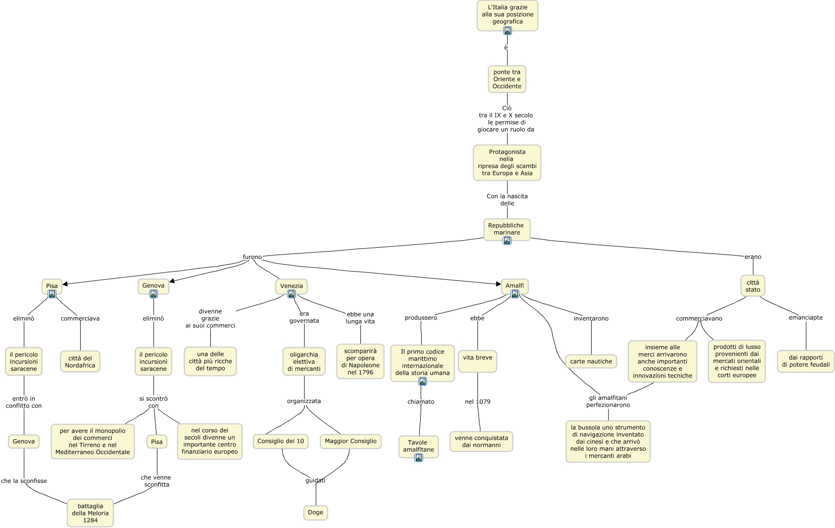
Questa Cmap, creata con IHMC CmapTools, contiene informazioni relative a: le repubbliche marinare, Pisa commerciava città del Nordafrica, oligarchia elettiva di mercanti organizzata Consiglio dei 10, città stato commerciavano insieme alle merci arrivarono anche importanti conoscenze e innovazioni tecniche, Repubbliche marinare erano città stato, Il primo codice marittimo internazionale della storia umana chiamato Tavole amalfitane, il pericolo incursioni saracene si scontrò con Pisa, Maggior Consiglio guidati Doge, L'Italia grazie alla sua posizione geografica è ponte tra Oriente e Occidente, Amalfi inventarono carte nautiche, Consiglio dei 10 guidati Doge, Protagonista nella ripresa degli scambi tra Europa e Asia Con la nascita delle Repubbliche marinare, Genova che la sconfisse battaglia della Meloria 1284, Genova eliminò il pericolo incursioni saracene, Amalfi ebbe vita breve, il pericolo incursioni saracene si scontrò con per avere il monopolio dei commerci nel Tirreno e nel Mediterraneo Occidentale, insieme alle merci arrivarono anche importanti conoscenze e innovazioni tecniche gli amalfitani perfezionarono la bussola uno strumento di navigazione inventato dai cinesi e che arrivò nelle loro mani attraverso i mercanti arabi, Venezia era governata oligarchia elettiva di mercanti, Repubbliche marinare furono Pisa, Pisa che venne sconfitta battaglia della Meloria 1284, vita breve nel 1079 venne conquistata dai normanni