WARNING:
JavaScript is turned OFF. None of the links on this concept map will
work until it is reactivated.
If you need help turning JavaScript On, click here.
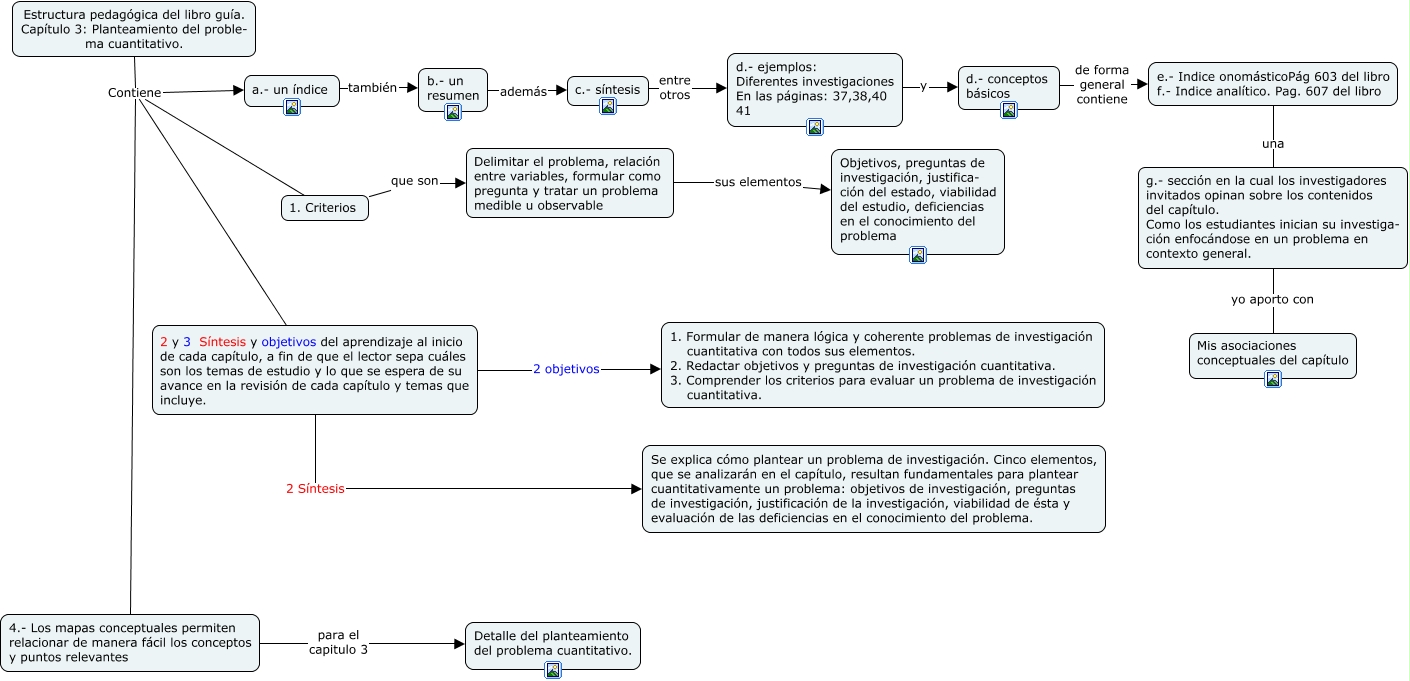
Este Cmap, tiene información relacionada con: Capitulo 3, d.- ejemplos: Diferentes investigaciones En las páginas: 37,38,40 41 y d.- conceptos básicos, 1. Criterios que son Delimitar el problema, relación entre variables, formular como pregunta y tratar un problema medible u observable, g.- sección en la cual los investigadores invitados opinan sobre los contenidos del capítulo. Como los estudiantes inician su investiga- ción enfocándose en un problema en contexto general. yo aporto con Mis asociaciones conceptuales del capítulo, 2 y 3 Síntesis y objetivos del aprendizaje al inicio de cada capítulo, a fin de que el lector sepa cuáles son los temas de estudio y lo que se espera de su avance en la revisión de cada capítulo y temas que incluye. 2 Síntesis Se explica cómo plantear un problema de investigación. Cinco elementos, que se analizarán en el capítulo, resultan fundamentales para plantear cuantitativamente un problema: objetivos de investigación, preguntas de investigación, justificación de la investigación, viabilidad de ésta y evaluación de las deficiencias en el conocimiento del problema., e.- Indice onomásticoPág 603 del libro f.- Indice analítico. Pag. 607 del libro una g.- sección en la cual los investigadores invitados opinan sobre los contenidos del capítulo. Como los estudiantes inician su investiga- ción enfocándose en un problema en contexto general., c.- síntesis entre otros d.- ejemplos: Diferentes investigaciones En las páginas: 37,38,40 41, 4.- Los mapas conceptuales permiten relacionar de manera fácil los conceptos y puntos relevantes para el capitulo 3 Detalle del planteamiento del problema cuantitativo., d.- conceptos básicos de forma general contiene e.- Indice onomásticoPág 603 del libro f.- Indice analítico. Pag. 607 del libro, 2 y 3 Síntesis y objetivos del aprendizaje al inicio de cada capítulo, a fin de que el lector sepa cuáles son los temas de estudio y lo que se espera de su avance en la revisión de cada capítulo y temas que incluye. 2 objetivos 1. Formular de manera lógica y coherente problemas de investigación cuantitativa con todos sus elementos. 2. Redactar objetivos y preguntas de investigación cuantitativa. 3. Comprender los criterios para evaluar un problema de investigación cuantitativa., Estructura pedagógica del libro guía. Capítulo 3: Planteamiento del proble- ma cuantitativo. Contiene 2 y 3 Síntesis y objetivos del aprendizaje al inicio de cada capítulo, a fin de que el lector sepa cuáles son los temas de estudio y lo que se espera de su avance en la revisión de cada capítulo y temas que incluye., Delimitar el problema, relación entre variables, formular como pregunta y tratar un problema medible u observable sus elementos Objetivos, preguntas de investigación, justifica- ción del estado, viabilidad del estudio, deficiencias en el conocimiento del problema, Estructura pedagógica del libro guía. Capítulo 3: Planteamiento del proble- ma cuantitativo. Contiene 4.- Los mapas conceptuales permiten relacionar de manera fácil los conceptos y puntos relevantes, Estructura pedagógica del libro guía. Capítulo 3: Planteamiento del proble- ma cuantitativo. Contiene a.- un índice, b.- un resumen además c.- síntesis, a.- un índice también b.- un resumen, Estructura pedagógica del libro guía. Capítulo 3: Planteamiento del proble- ma cuantitativo. Contiene 1. Criterios