WARNING:
JavaScript is turned OFF. None of the links on this concept map will
work until it is reactivated.
If you need help turning JavaScript On, click here.
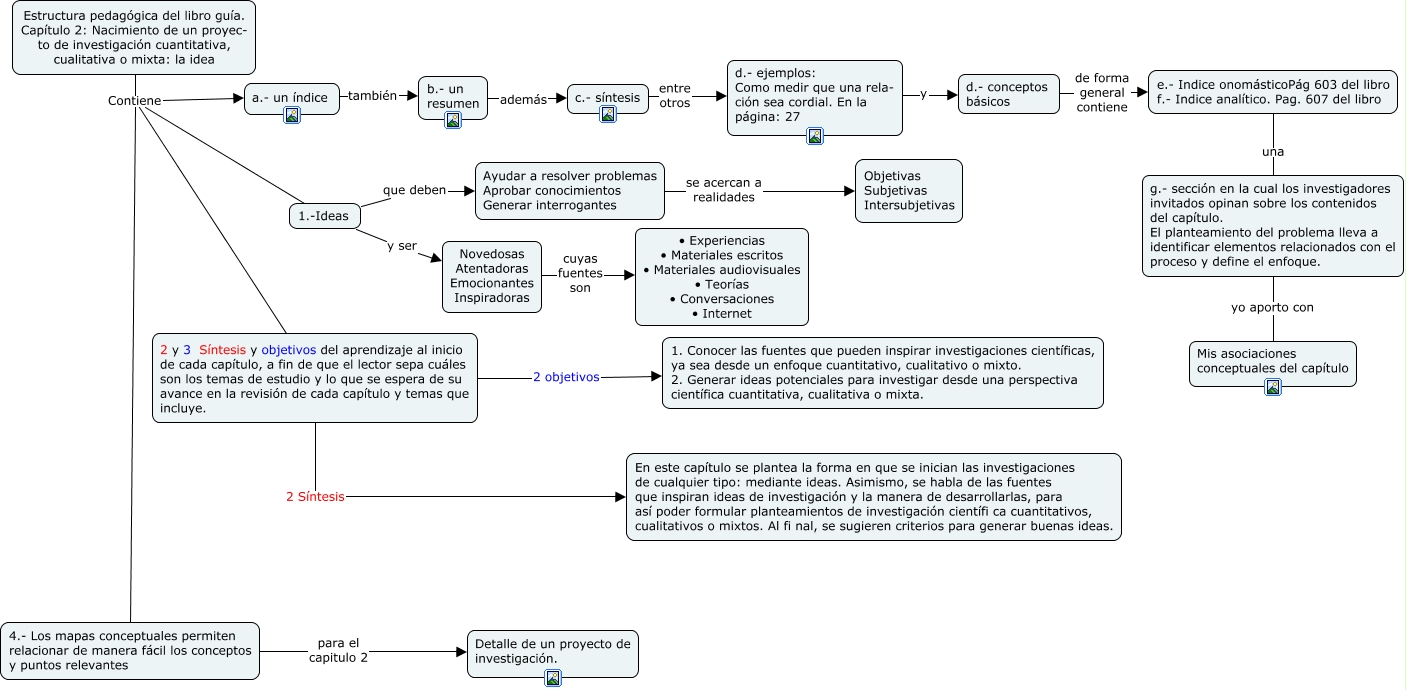
Este Cmap, tiene información relacionada con: Capítulo 2.cmap, b.- un resumen además c.- síntesis, Estructura pedagógica del libro guía. Capítulo 2: Nacimiento de un proyec- to de investigación cuantitativa, cualitativa o mixta: la idea Contiene 2 y 3 Síntesis y objetivos del aprendizaje al inicio de cada capítulo, a fin de que el lector sepa cuáles son los temas de estudio y lo que se espera de su avance en la revisión de cada capítulo y temas que incluye., Ayudar a resolver problemas Aprobar conocimientos Generar interrogantes se acercan a realidades Objetivas Subjetivas Intersubjetivas, d.- ejemplos: Como medir que una rela- ción sea cordial. En la página: 27 y d.- conceptos básicos, 1.-Ideas y ser Novedosas Atentadoras Emocionantes Inspiradoras, 1.-Ideas que deben Ayudar a resolver problemas Aprobar conocimientos Generar interrogantes, Estructura pedagógica del libro guía. Capítulo 2: Nacimiento de un proyec- to de investigación cuantitativa, cualitativa o mixta: la idea Contiene 4.- Los mapas conceptuales permiten relacionar de manera fácil los conceptos y puntos relevantes, d.- conceptos básicos de forma general contiene e.- Indice onomásticoPág 603 del libro f.- Indice analítico. Pag. 607 del libro, Estructura pedagógica del libro guía. Capítulo 2: Nacimiento de un proyec- to de investigación cuantitativa, cualitativa o mixta: la idea Contiene a.- un índice, 4.- Los mapas conceptuales permiten relacionar de manera fácil los conceptos y puntos relevantes para el capitulo 2 Detalle de un proyecto de investigación., Novedosas Atentadoras Emocionantes Inspiradoras cuyas fuentes son • Experiencias • Materiales escritos • Materiales audiovisuales • Teorías • Conversaciones • Internet, e.- Indice onomásticoPág 603 del libro f.- Indice analítico. Pag. 607 del libro una g.- sección en la cual los investigadores invitados opinan sobre los contenidos del capítulo. El planteamiento del problema lleva a identificar elementos relacionados con el proceso y define el enfoque., 2 y 3 Síntesis y objetivos del aprendizaje al inicio de cada capítulo, a fin de que el lector sepa cuáles son los temas de estudio y lo que se espera de su avance en la revisión de cada capítulo y temas que incluye. 2 objetivos 1. Conocer las fuentes que pueden inspirar investigaciones científicas, ya sea desde un enfoque cuantitativo, cualitativo o mixto. 2. Generar ideas potenciales para investigar desde una perspectiva científica cuantitativa, cualitativa o mixta., g.- sección en la cual los investigadores invitados opinan sobre los contenidos del capítulo. El planteamiento del problema lleva a identificar elementos relacionados con el proceso y define el enfoque. yo aporto con Mis asociaciones conceptuales del capítulo, a.- un índice también b.- un resumen, c.- síntesis entre otros d.- ejemplos: Como medir que una rela- ción sea cordial. En la página: 27, Estructura pedagógica del libro guía. Capítulo 2: Nacimiento de un proyec- to de investigación cuantitativa, cualitativa o mixta: la idea Contiene 1.-Ideas, 2 y 3 Síntesis y objetivos del aprendizaje al inicio de cada capítulo, a fin de que el lector sepa cuáles son los temas de estudio y lo que se espera de su avance en la revisión de cada capítulo y temas que incluye. 2 Síntesis En este capítulo se plantea la forma en que se inician las investigaciones de cualquier tipo: mediante ideas. Asimismo, se habla de las fuentes que inspiran ideas de investigación y la manera de desarrollarlas, para así poder formular planteamientos de investigación científi ca cuantitativos, cualitativos o mixtos. Al fi nal, se sugieren criterios para generar buenas ideas.