WARNING:
JavaScript is turned OFF. None of the links on this concept map will
work until it is reactivated.
If you need help turning JavaScript On, click here.
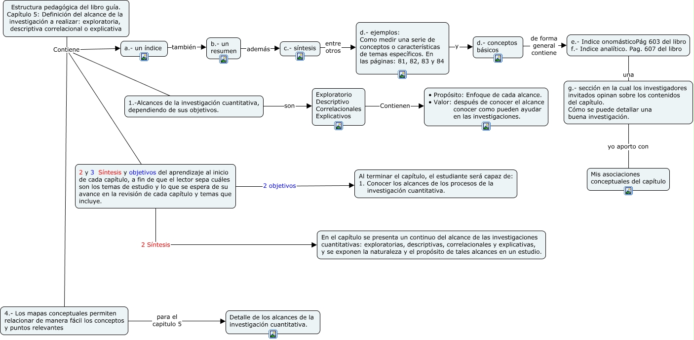
Este Cmap, tiene información relacionada con: Capítulo 5.cmap, 1.-Alcances de la investigación cuantitativa, dependiendo de sus objetivos. son Exploratorio Descriptivo Correlacionales Explicativos, 2 y 3 Síntesis y objetivos del aprendizaje al inicio de cada capítulo, a fin de que el lector sepa cuáles son los temas de estudio y lo que se espera de su avance en la revisión de cada capítulo y temas que incluye. 2 Síntesis En el capítulo se presenta un continuo del alcance de las investigaciones cuantitativas: exploratorias, descriptivas, correlacionales y explicativas, y se exponen la naturaleza y el propósito de tales alcances en un estudio., e.- Indice onomásticoPág 603 del libro f.- Indice analítico. Pag. 607 del libro una g.- sección en la cual los investigadores invitados opinan sobre los contenidos del capítulo. Cómo se puede detallar una buena investigación., d.- conceptos básicos de forma general contiene e.- Indice onomásticoPág 603 del libro f.- Indice analítico. Pag. 607 del libro, Estructura pedagógica del libro guía. Capítulo 5: Definición del alcance de la investigación a realizar: exploratoria, descriptiva correlacional o explicativa Contiene 2 y 3 Síntesis y objetivos del aprendizaje al inicio de cada capítulo, a fin de que el lector sepa cuáles son los temas de estudio y lo que se espera de su avance en la revisión de cada capítulo y temas que incluye., a.- un índice también b.- un resumen, c.- síntesis entre otros d.- ejemplos: Como medir una serie de conceptos o características de temas específicos. En las páginas: 81, 82, 83 y 84, 2 y 3 Síntesis y objetivos del aprendizaje al inicio de cada capítulo, a fin de que el lector sepa cuáles son los temas de estudio y lo que se espera de su avance en la revisión de cada capítulo y temas que incluye. 2 objetivos Al terminar el capítulo, el estudiante será capaz de: 1. Conocer los alcances de los procesos de la investigación cuantitativa., 4.- Los mapas conceptuales permiten relacionar de manera fácil los conceptos y puntos relevantes para el capitulo 5 Detalle de los alcances de la investigación cuantitativa., Exploratorio Descriptivo Correlacionales Explicativos Contienen • Propósito: Enfoque de cada alcance. • Valor: después de conocer el alcance conocer como pueden ayudar en las investigaciones., b.- un resumen además c.- síntesis, Estructura pedagógica del libro guía. Capítulo 5: Definición del alcance de la investigación a realizar: exploratoria, descriptiva correlacional o explicativa Contiene 4.- Los mapas conceptuales permiten relacionar de manera fácil los conceptos y puntos relevantes, Estructura pedagógica del libro guía. Capítulo 5: Definición del alcance de la investigación a realizar: exploratoria, descriptiva correlacional o explicativa Contiene a.- un índice, g.- sección en la cual los investigadores invitados opinan sobre los contenidos del capítulo. Cómo se puede detallar una buena investigación. yo aporto con Mis asociaciones conceptuales del capítulo, d.- ejemplos: Como medir una serie de conceptos o características de temas específicos. En las páginas: 81, 82, 83 y 84 y d.- conceptos básicos, Estructura pedagógica del libro guía. Capítulo 5: Definición del alcance de la investigación a realizar: exploratoria, descriptiva correlacional o explicativa Contiene 1.-Alcances de la investigación cuantitativa, dependiendo de sus objetivos.