WARNING:
JavaScript is turned OFF. None of the links on this concept map will
work until it is reactivated.
If you need help turning JavaScript On, click here.
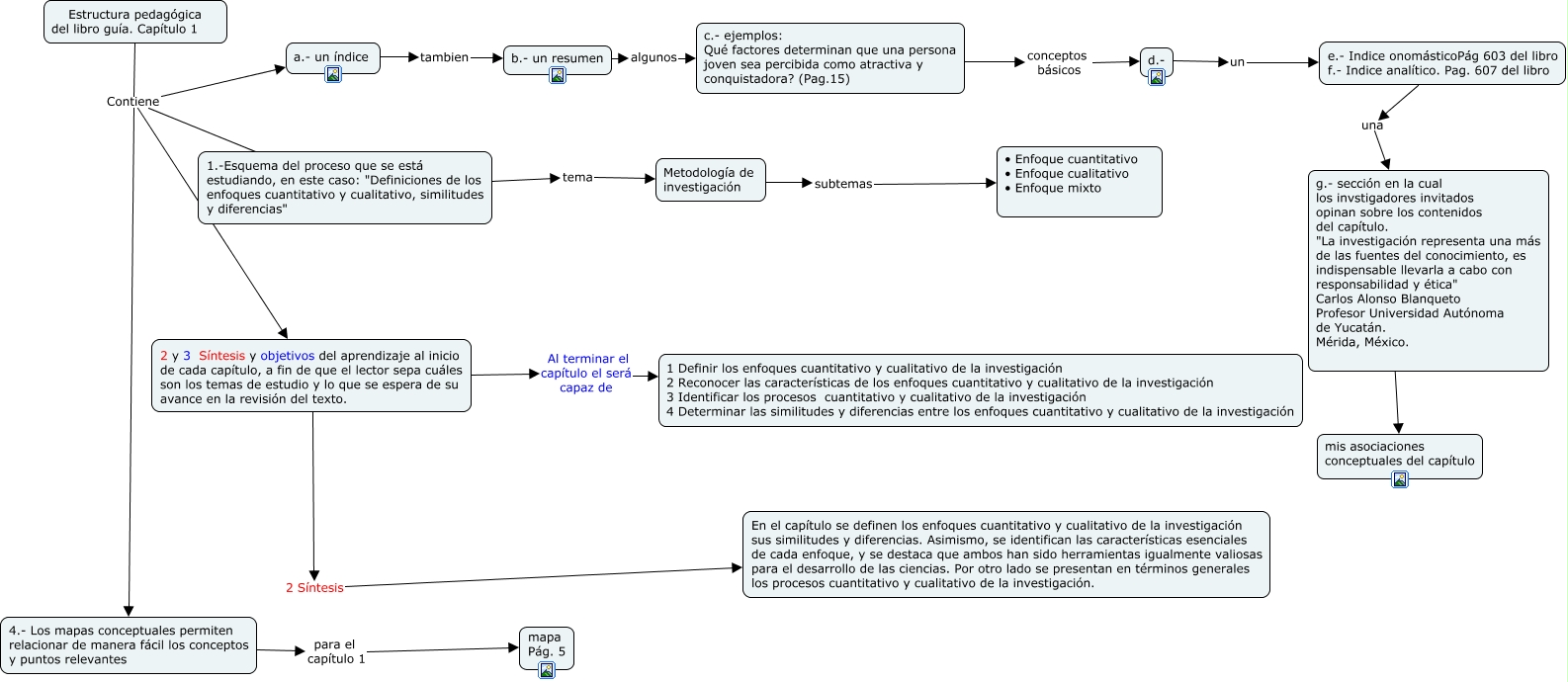
Este Cmap, tiene información relacionada con: Estructura pedagógica capítulo 1, 2 y 3 Síntesis y objetivos del aprendizaje al inicio de cada capítulo, a fin de que el lector sepa cuáles son los temas de estudio y lo que se espera de su avance en la revisión del texto. Al terminar el capítulo el será capaz de 1 Definir los enfoques cuantitativo y cualitativo de la investigación 2 Reconocer las características de los enfoques cuantitativo y cualitativo de la investigación 3 Identificar los procesos cuantitativo y cualitativo de la investigación 4 Determinar las similitudes y diferencias entre los enfoques cuantitativo y cualitativo de la investigación, 4.- Los mapas conceptuales permiten relacionar de manera fácil los conceptos y puntos relevantes para el capítulo 1 mapa Pág. 5, Estructura pedagógica del libro guía. Capítulo 1 Contiene 2 y 3 Síntesis y objetivos del aprendizaje al inicio de cada capítulo, a fin de que el lector sepa cuáles son los temas de estudio y lo que se espera de su avance en la revisión del texto., d.- un e.- Indice onomásticoPág 603 del libro f.- Indice analítico. Pag. 607 del libro, Metodología de investigación subtemas • Enfoque cuantitativo • Enfoque cualitativo • Enfoque mixto, e.- Indice onomásticoPág 603 del libro f.- Indice analítico. Pag. 607 del libro una g.- sección en la cual los invstigadores invitados opinan sobre los contenidos del capítulo. "La investigación representa una más de las fuentes del conocimiento, es indispensable llevarla a cabo con responsabilidad y ética" Carlos Alonso Blanqueto Profesor Universidad Autónoma de Yucatán. Mérida, México., b.- un resumen algunos c.- ejemplos: Qué factores determinan que una persona joven sea percibida como atractiva y conquistadora? (Pag.15), 2 y 3 Síntesis y objetivos del aprendizaje al inicio de cada capítulo, a fin de que el lector sepa cuáles son los temas de estudio y lo que se espera de su avance en la revisión del texto. 2 Síntesis En el capítulo se definen los enfoques cuantitativo y cualitativo de la investigación sus similitudes y diferencias. Asimismo, se identifican las características esenciales de cada enfoque, y se destaca que ambos han sido herramientas igualmente valiosas para el desarrollo de las ciencias. Por otro lado se presentan en términos generales los procesos cuantitativo y cualitativo de la investigación., Estructura pedagógica del libro guía. Capítulo 1 Contiene 4.- Los mapas conceptuales permiten relacionar de manera fácil los conceptos y puntos relevantes, c.- ejemplos: Qué factores determinan que una persona joven sea percibida como atractiva y conquistadora? (Pag.15) conceptos básicos d.-, Estructura pedagógica del libro guía. Capítulo 1 Contiene a.- un índice, 1.-Esquema del proceso que se está estudiando, en este caso: "Definiciones de los enfoques cuantitativo y cualitativo, similitudes y diferencias" tema Metodología de investigación, a.- un índice tambien b.- un resumen, Estructura pedagógica del libro guía. Capítulo 1 Contiene 1.-Esquema del proceso que se está estudiando, en este caso: "Definiciones de los enfoques cuantitativo y cualitativo, similitudes y diferencias", g.- sección en la cual los invstigadores invitados opinan sobre los contenidos del capítulo. "La investigación representa una más de las fuentes del conocimiento, es indispensable llevarla a cabo con responsabilidad y ética" Carlos Alonso Blanqueto Profesor Universidad Autónoma de Yucatán. Mérida, México. yo aporto con mis asociaciones conceptuales del capítulo