WARNING:
JavaScript is turned OFF. None of the links on this concept map will
work until it is reactivated.
If you need help turning JavaScript On, click here.
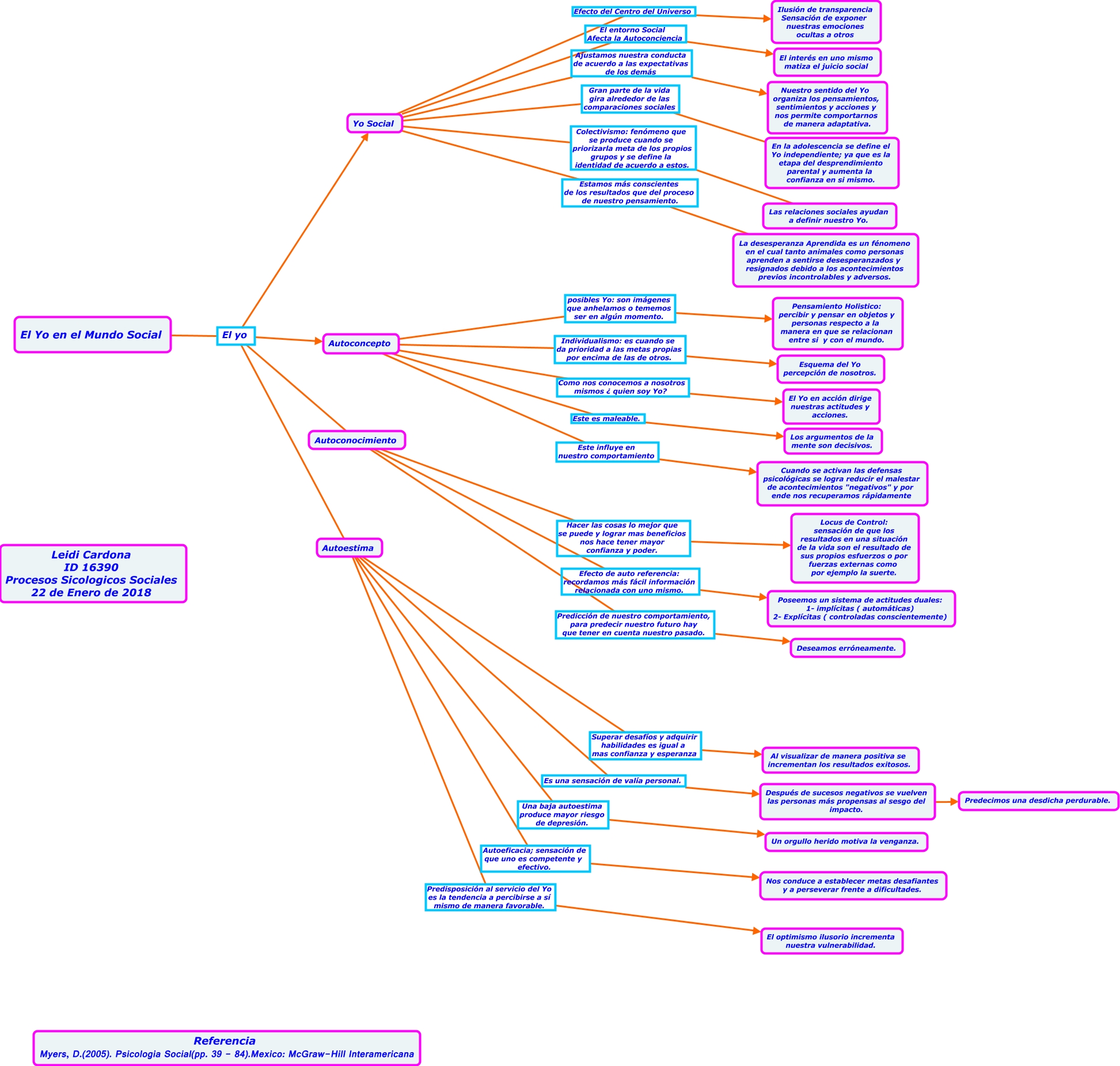
Este Cmap, tiene información relacionada con: Sinoptico I Procesos Sociales, Yo Social Efecto del Centro del Universo Ilusión de transparencia Sensación de exponer nuestras emociones ocultas a otros, Después de sucesos negativos se vuelven las personas más propensas al sesgo del impacto. ???? Predecimos una desdicha perdurable., Autoestima Autoeficacia; sensación de que uno es competente y efectivo. Nos conduce a establecer metas desafiantes y a perseverar frente a dificultades., Yo Social Ajustamos nuestra conducta de acuerdo a las expectativas de los demás Nuestro sentido del Yo organiza los pensamientos, sentimientos y acciones y nos permite comportarnos de manera adaptativa., Autoconcepto Individualismo: es cuando se da prioridad a las metas propias por encima de las de otros. Esquema del Yo percepción de nosotros., El Yo en el Mundo Social El yo Autoconcepto, Autoconcepto Este influye en nuestro comportamiento Cuando se activan las defensas psicológicas se logra reducir el malestar de acontecimientos "negativos" y por ende nos recuperamos rápidamente, El Yo en el Mundo Social El yo Autoestima, Yo Social Colectivismo: fenómeno que se produce cuando se priorizarla meta de los propios grupos y se define la identidad de acuerdo a estos. Las relaciones sociales ayudan a definir nuestro Yo., Autoconocimiento Predicción de nuestro comportamiento, para predecir nuestro futuro hay que tener en cuenta nuestro pasado. Deseamos erróneamente., Autoestima Superar desafíos y adquirir habilidades es igual a mas confianza y esperanza Al visualizar de manera positiva se incrementan los resultados exitosos., Autoconcepto Este es maleable. Los argumentos de la mente son decisivos., Autoconocimiento Efecto de auto referencia: recordamos más fácil información relacionada con uno mismo. Poseemos un sistema de actitudes duales: 1- implícitas ( automáticas) 2- Explícitas ( controladas conscientemente), El Yo en el Mundo Social El yo Autoconocimiento, Yo Social Gran parte de la vida gira alrededor de las comparaciones sociales En la adolescencia se define el Yo independiente; ya que es la etapa del desprendimiento parental y aumenta la confianza en si mismo., Autoestima Es una sensación de valía personal. Después de sucesos negativos se vuelven las personas más propensas al sesgo del impacto., Autoestima Una baja autoestima produce mayor riesgo de depresión. Un orgullo herido motiva la venganza., Yo Social Estamos más conscientes de los resultados que del proceso de nuestro pensamiento. La desesperanza Aprendida es un fénomeno en el cual tanto animales como personas aprenden a sentirse desesperanzados y resignados debido a los acontecimientos previos incontrolables y adversos., Autoconocimiento Hacer las cosas lo mejor que se puede y lograr mas beneficios nos hace tener mayor confianza y poder. Locus de Control: sensación de que los resultados en una situación de la vida son el resultado de sus propios esfuerzos o por fuerzas externas como por ejemplo la suerte., Yo Social El entorno Social Afecta la Autoconciencia El interés en uno mismo matiza el juicio social