WARNING:
JavaScript is turned OFF. None of the links on this concept map will
work until it is reactivated.
If you need help turning JavaScript On, click here.
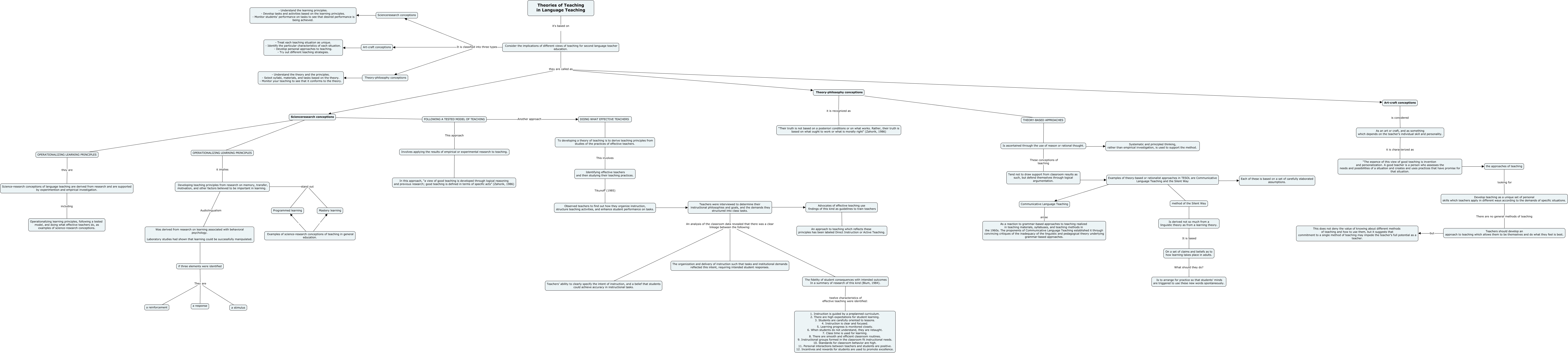
Este Cmap, tiene información relacionada con: DIDACTIC OF ENGLISH 1, Art-craft conceptions ???? - Treat each teaching situation as unique. - Identify the particular characteristics of each situation. - Develop personal approaches to teaching. - Try out different teaching strategies., Theories of Teaching in Language Teaching it's based on Consider the implications of different views of teaching for second language teacher education., if three elements were identified They are a reinforcement, if three elements were identified They are a stimulus, Is derived not so much from a linguistic theory as from a learning theory. It is based On a set of claims and beliefs as to how learning takes place in adults., Theory-philosophy conceptions it is recognized as “Their truth is not based on a posteriori conditions or on what works. Rather, their truth is based on what ought to work or what is morally right” (Zahorik, 1986), OPERATIONALIZING LEARNING PRINCIPLES they are Science-research conceptions of language teaching are derived from research and are supported by experimention and empirical investigation., Developing teaching principles from research on memory, transfer, motivation, and other factors believed to be important in learning. stand out Mastery learning, the approaches of teaching looking for Develop teaching as a unique set of personal skills which teachers apply in different ways according to the demands of specific situations., Scienceresearch conceptions ???? OPERATIONALIZING LEARNING PRINCIPLES, Consider the implications of different views of teaching for second language teacher education. It is classified into three types Theory-philosophy conceptions, FOLLOWING A TESTED MODEL OF TEACHING This approach Involves applying the results of empirical or experimental research to teaching., Involves applying the results of empirical or experimental research to teaching. ???? In this approach, “a view of good teaching is developed through logical reasoning and previous research; good teaching is defined in terms of specific acts” (Zahorik, 1986), Scienceresearch conceptions ???? OPERATIONALIZING LEARNING PRINCIPLES, Advocates of effective teaching use findings of this kind as guidelines to train teachers ???? An approach to teaching which reflects these principles has been labeled Direct Instruction or Active Teaching., Is ascertained through the use of reason or rational thought. ???? Systematic and principled thinking, rather than empirical investigation, is used to support the method., Theory-philosophy conceptions ???? THEORY-BASED APPROACHES, FOLLOWING A TESTED MODEL OF TEACHING Another approach DOING WHAT EFFECTIVE TEACHERS, Examples of theory-based or rationalist approaches in TESOL are Communicative Language Teaching and the Silent Way ???? Communicative Language Teaching, Identifying effective teachers and then studying their teaching practices. Tikunoff (1985) Observed teachers to find out how they organize instruction, structure teaching activities, and enhance student performance on tasks.