WARNING:
JavaScript is turned OFF. None of the links on this concept map will
work until it is reactivated.
If you need help turning JavaScript On, click here.
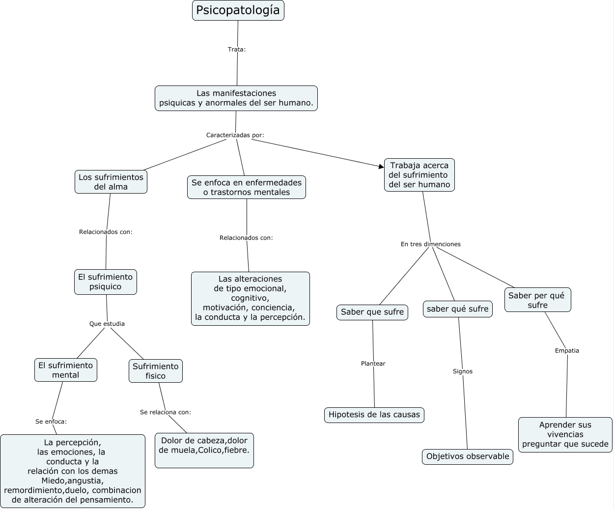
Este Cmap, tiene información relacionada con: psicopatologia, Saber que sufre Plantear Hipotesis de las causas, Trabaja acerca del sufrimiento del ser humano En tres dimenciones Saber per qué sufre, Se enfoca en enfermedades o trastornos mentales Relacionados con: Las alteraciones de tipo emocional, cognitivo, motivación, conciencia, la conducta y la percepción., Las manifestaciones psiquicas y anormales del ser humano. Caracterizadas por: Trabaja acerca del sufrimiento del ser humano, Saber per qué sufre Empatia Aprender sus vivencias preguntar que sucede, Psicopatología Trata: Las manifestaciones psiquicas y anormales del ser humano., El sufrimiento psiquico Que estudia El sufrimiento mental, El sufrimiento mental Se enfoca: La percepción, las emociones, la conducta y la relación con los demas Miedo,angustia, remordimiento,duelo, combinacion de alteración del pensamiento., Trabaja acerca del sufrimiento del ser humano En tres dimenciones Saber que sufre, saber qué sufre Signos Objetivos observable, Las manifestaciones psiquicas y anormales del ser humano. Caracterizadas por: Los sufrimientos del alma, Los sufrimientos del alma Relacionados con: El sufrimiento psiquico, El sufrimiento psiquico Que estudia Sufrimiento fisico, Las manifestaciones psiquicas y anormales del ser humano. Caracterizadas por: Se enfoca en enfermedades o trastornos mentales, Trabaja acerca del sufrimiento del ser humano En tres dimenciones saber qué sufre, Sufrimiento fisico Se relaciona con: Dolor de cabeza,dolor de muela,Colico,fiebre.