WARNING:
JavaScript is turned OFF. None of the links on this concept map will
work until it is reactivated.
If you need help turning JavaScript On, click here.
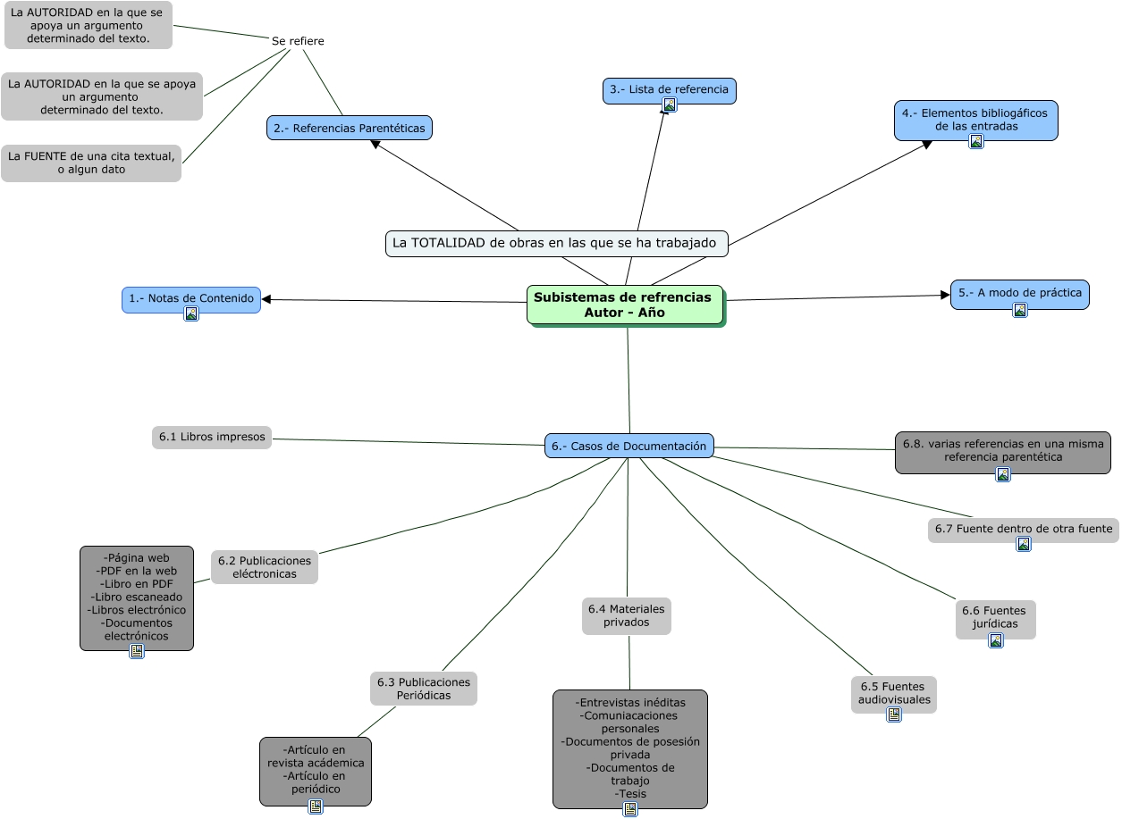
Este Cmap, tiene información relacionada con: Autor fecha, 2.- Referencias Parentéticas Se refiere La AUTORIDAD en la que se apoya un argumento determinado del texto., 6.- Casos de Documentación ???? 6.1 Libros impresos, Subistemas de refrencias Autor - Año ???? 5.- A modo de práctica, 6.- Casos de Documentación ???? 6.5 Fuentes audiovisuales, Subistemas de refrencias Autor - Año ???? 6.- Casos de Documentación, 6.- Casos de Documentación ???? 6.8. varias referencias en una misma referencia parentética, 6.- Casos de Documentación ???? 6.2 Publicaciones eléctronicas, 6.3 Publicaciones Periódicas ???? -Artículo en revista acádemica -Artículo en periódico, Subistemas de refrencias Autor - Año ???? 2.- Referencias Parentéticas, 6.- Casos de Documentación ???? 6.3 Publicaciones Periódicas, 6.- Casos de Documentación ???? 6.6 Fuentes jurídicas, Subistemas de refrencias Autor - Año ???? 1.- Notas de Contenido, 2.- Referencias Parentéticas Se refiere La AUTORIDAD en la que se apoya un argumento determinado del texto., Subistemas de refrencias Autor - Año ???? 4.- Elementos bibliogáficos de las entradas, 2.- Referencias Parentéticas Se refiere La FUENTE de una cita textual, o algun dato, 6.- Casos de Documentación ???? 6.4 Materiales privados, 6.4 Materiales privados ???? -Entrevistas inéditas -Comuniacaciones personales -Documentos de posesión privada -Documentos de trabajo -Tesis, 6.- Casos de Documentación ???? 6.7 Fuente dentro de otra fuente, 6.2 Publicaciones eléctronicas ???? -Página web -PDF en la web -Libro en PDF -Libro escaneado -Libros electrónico -Documentos electrónicos, Subistemas de refrencias Autor - Año ???? 3.- Lista de referencia