WARNING:
JavaScript is turned OFF. None of the links on this concept map will
work until it is reactivated.
If you need help turning JavaScript On, click here.
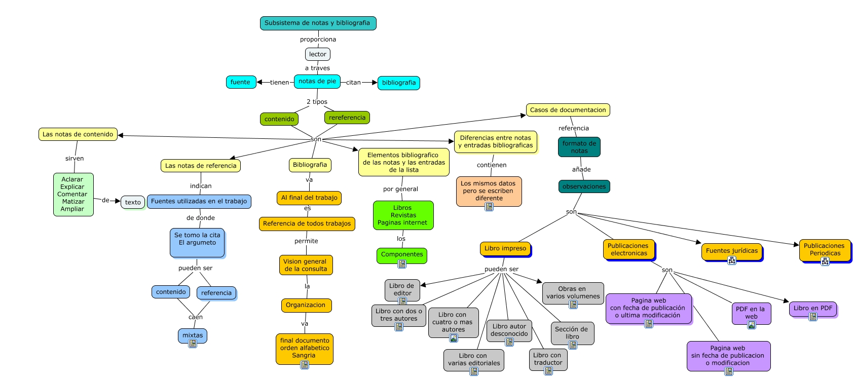
Este Cmap, tiene información relacionada con: manual de estilo 1, lector a traves notas de pie, Bibliografia va Al final del trabajo, Aclarar Explicar Comentar Matizar Ampliar de texto, contenido son Diferencias entre notas y entradas bibliograficas, notas de pie 2 tipos contenido, Publicaciones electronicas son Pagina web con fecha de publicación o ultima modificación, observaciones son Publicaciones electronicas, Libro impreso pueden ser Libro con dos o tres autores, Libro impreso pueden ser Libro con varias editoriales, rereferencia son Las notas de contenido, Libro impreso pueden ser Sección de libro, rereferencia son Elementos bibliografico de las notas y las entradas de la lista, Se tomo la cita El argumeto pueden ser referencia, Al final del trabajo es Referencia de todos trabajos, observaciones son Fuentes jurídicas, Vision general de la consulta la Organizacion, Se tomo la cita El argumeto pueden ser contenido, Las notas de contenido sirven Aclarar Explicar Comentar Matizar Ampliar, rereferencia son Casos de documentacion, notas de pie tienen fuente