WARNING:
JavaScript is turned OFF. None of the links on this concept map will
work until it is reactivated.
If you need help turning JavaScript On, click here.
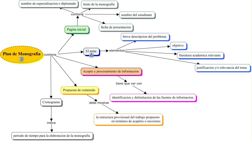
Este Cmap, tiene información relacionada con: Practica 1, Cronograma indica periodo de tiempo para la elaboracion de la monografia, Propuesta de contenido debe mostrar la estructura provisional del trabajo propuesto en terminos de acapites o secciones, Pagina inicial contiene fecha de presentacion, Pagina inicial contiene nombre del estudiante, Plan de Monografìa contiene Pagina inicial, El tema elementos literatura academica relevante, El tema elementos justificacion y/o relevancia del tema, Plan de Monografìa contiene Propuesta de contenido, Plan de Monografìa contiene Acopio y procesamiento de informacion, Pagina inicial contiene titulo de la monografia, Pagina inicial contiene nombre de especializacion o diplomado, El tema elementos breve descripcion del problema, Acopio y procesamiento de informacion tiene que ver con identificacion y delimitacion de las fuentes de informacion, El tema elementos objetivo, Plan de Monografìa contiene Cronograma, Plan de Monografìa contiene El tema