WARNING:
JavaScript is turned OFF. None of the links on this concept map will
work until it is reactivated.
If you need help turning JavaScript On, click here.
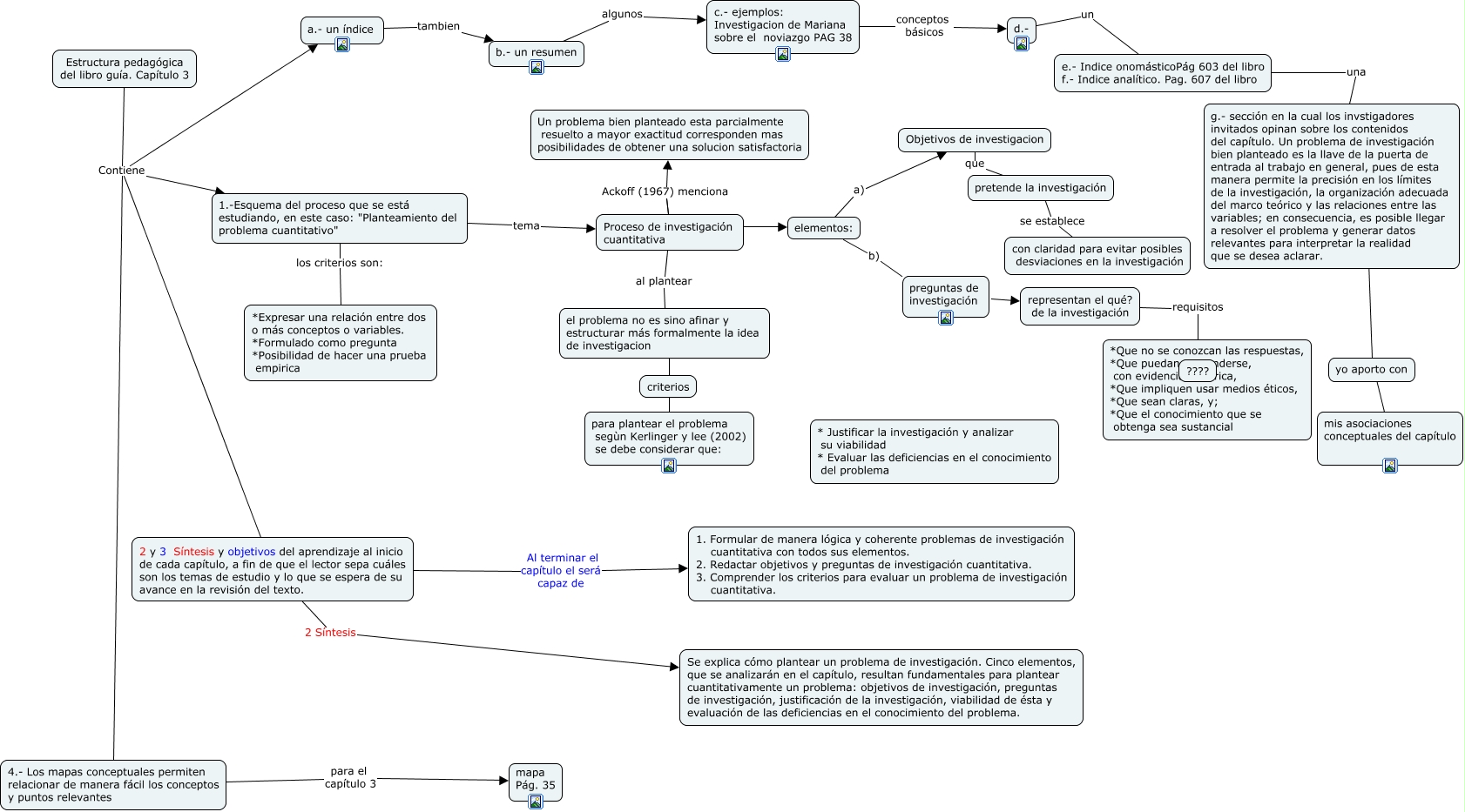
Este Cmap, tiene información relacionada con: Capitulo 3, 1.-Esquema del proceso que se está estudiando, en este caso: "Planteamiento del problema cuantitativo" tema Proceso de investigación cuantitativa, Estructura pedagógica del libro guía. Capítulo 3 Contiene 1.-Esquema del proceso que se está estudiando, en este caso: "Planteamiento del problema cuantitativo", 2 y 3 Síntesis y objetivos del aprendizaje al inicio de cada capítulo, a fin de que el lector sepa cuáles son los temas de estudio y lo que se espera de su avance en la revisión del texto. Al terminar el capítulo el será capaz de 1. Formular de manera lógica y coherente problemas de investigación cuantitativa con todos sus elementos. 2. Redactar objetivos y preguntas de investigación cuantitativa. 3. Comprender los criterios para evaluar un problema de investigación cuantitativa., Estructura pedagógica del libro guía. Capítulo 3 Contiene 2 y 3 Síntesis y objetivos del aprendizaje al inicio de cada capítulo, a fin de que el lector sepa cuáles son los temas de estudio y lo que se espera de su avance en la revisión del texto., Estructura pedagógica del libro guía. Capítulo 3 Contiene 4.- Los mapas conceptuales permiten relacionar de manera fácil los conceptos y puntos relevantes, Proceso de investigación cuantitativa Ackoff (1967) menciona Un problema bien planteado esta parcialmente resuelto a mayor exactitud corresponden mas posibilidades de obtener una solucion satisfactoria, Proceso de investigación cuantitativa al plantear el problema no es sino afinar y estructurar más formalmente la idea de investigacion, preguntas de investigación ???? representan el qué? de la investigación, para plantear el problema segùn Kerlinger y lee (2002) se debe considerar que: ???? el problema no es sino afinar y estructurar más formalmente la idea de investigacion, d.- un e.- Indice onomásticoPág 603 del libro f.- Indice analítico. Pag. 607 del libro, Proceso de investigación cuantitativa ???? elementos:, elementos: b) preguntas de investigación, 2 y 3 Síntesis y objetivos del aprendizaje al inicio de cada capítulo, a fin de que el lector sepa cuáles son los temas de estudio y lo que se espera de su avance en la revisión del texto. 2 Síntesis Se explica cómo plantear un problema de investigación. Cinco elementos, que se analizarán en el capítulo, resultan fundamentales para plantear cuantitativamente un problema: objetivos de investigación, preguntas de investigación, justificación de la investigación, viabilidad de ésta y evaluación de las deficiencias en el conocimiento del problema., Proceso de investigación cuantitativa Ackoff (1967) menciona Un problema bien planteado esta parcialmente resuelto a mayor exactitud corresponden mas posibilidades de obtener una solucion satisfactoria, yo aporto con ???? mis asociaciones conceptuales del capítulo, a.- un índice tambien b.- un resumen, b.- un resumen algunos c.- ejemplos: Investigacion de Mariana sobre el noviazgo PAG 38, pretende la investigación se establece con claridad para evitar posibles desviaciones en la investigación, 1.-Esquema del proceso que se está estudiando, en este caso: "Planteamiento del problema cuantitativo" los criterios son: *Expresar una relación entre dos o más conceptos o variables. *Formulado como pregunta *Posibilidad de hacer una prueba empirica, 4.- Los mapas conceptuales permiten relacionar de manera fácil los conceptos y puntos relevantes para el capítulo 3 mapa Pág. 35