WARNING:
JavaScript is turned OFF. None of the links on this concept map will
work until it is reactivated.
If you need help turning JavaScript On, click here.
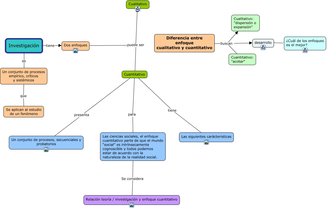
Este Cmap, tiene información relacionada con: Capítulo 1 primera parte, Las ciencias sociales, el enfoque cuantitativo parte de que el mundo “social�? es intrínsecamente cognoscible y todos podemos estar de acuerdo con la naturaleza de la realidad social. Se considera Relación teoría / investigación y enfoque cuantitativo, Cuantitativo tiene Las siguientes carácteristicas, Un conjunto de procesos empírico, críticos y sistémicos que Se aplican al estudio de un fenómeno, Dos enfoques puede ser Cuantitativo, Diferencia entre enfoque cualitativo y cuantitativo buscan desarrollo, Diferencia entre enfoque cualitativo y cuantitativo buscan Cualitativo: "dispersión o expansión", Dos enfoques puede ser Cualitativo, Investigación es Un conjunto de procesos empírico, críticos y sistémicos, desarrollo ???? ¿Cuál de los enfoques es el mejor?, Diferencia entre enfoque cualitativo y cuantitativo buscan Cuantitativo: "acotar", Investigación tiene Dos enfoques, Cuantitativo para Las ciencias sociales, el enfoque cuantitativo parte de que el mundo “social�? es intrínsecamente cognoscible y todos podemos estar de acuerdo con la naturaleza de la realidad social., Cuantitativo presenta Un conjunto de procesos, secuenciales y probatorios