WARNING:
JavaScript is turned OFF. None of the links on this concept map will
work until it is reactivated.
If you need help turning JavaScript On, click here.
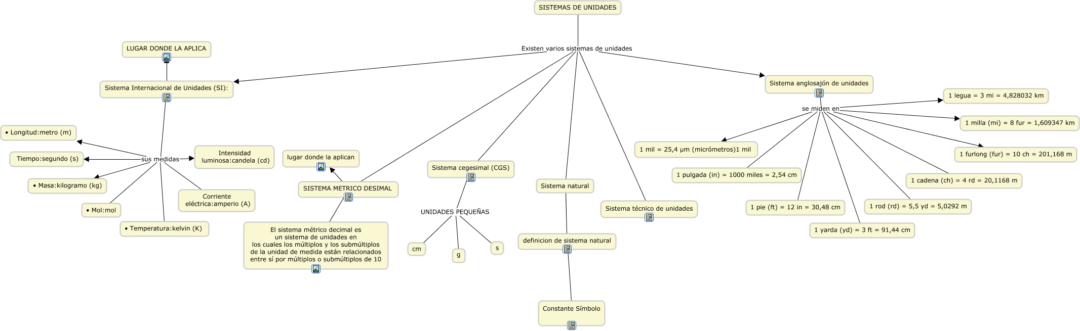
Este Cmap, tiene información relacionada con: sistema de unidades, Sistema anglosajón de unidades se miden en 1 yarda (yd) = 3 ft = 91,44 cm, Sistema anglosajón de unidades se miden en 1 cadena (ch) = 4 rd = 20,1168 m, Sistema anglosajón de unidades se miden en 1 legua = 3 mi = 4,828032 km, Sistema Internacional de Unidades (SI): sus medidas • Longitud:metro (m), SISTEMA METRICO DESIMAL lugar donde la aplican, SISTEMAS DE UNIDADES Existen varios sistemas de unidades Sistema Internacional de Unidades (SI):, Sistema anglosajón de unidades se miden en 1 milla (mi) = 8 fur = 1,609347 km, Sistema natural definicion de sistema natural, Sistema Internacional de Unidades (SI): sus medidas Tiempo:segundo (s), Sistema cegesimal (CGS) UNIDADES PEQUEÑAS cm, SISTEMAS DE UNIDADES Existen varios sistemas de unidades Sistema cegesimal (CGS), SISTEMAS DE UNIDADES Existen varios sistemas de unidades Sistema técnico de unidades, definicion de sistema natural Constante Símbolo, Sistema cegesimal (CGS) UNIDADES PEQUEÑAS g, Sistema cegesimal (CGS) UNIDADES PEQUEÑAS s, SISTEMAS DE UNIDADES Existen varios sistemas de unidades Sistema natural, Sistema Internacional de Unidades (SI): sus medidas • Masa:kilogramo (kg), Sistema Internacional de Unidades (SI): sus medidas • Temperatura:kelvin (K), Sistema anglosajón de unidades se miden en 1 pulgada (in) = 1000 miles = 2,54 cm, Sistema Internacional de Unidades (SI): LUGAR DONDE LA APLICA