WARNING:
JavaScript is turned OFF. None of the links on this concept map will
work until it is reactivated.
If you need help turning JavaScript On, click here.
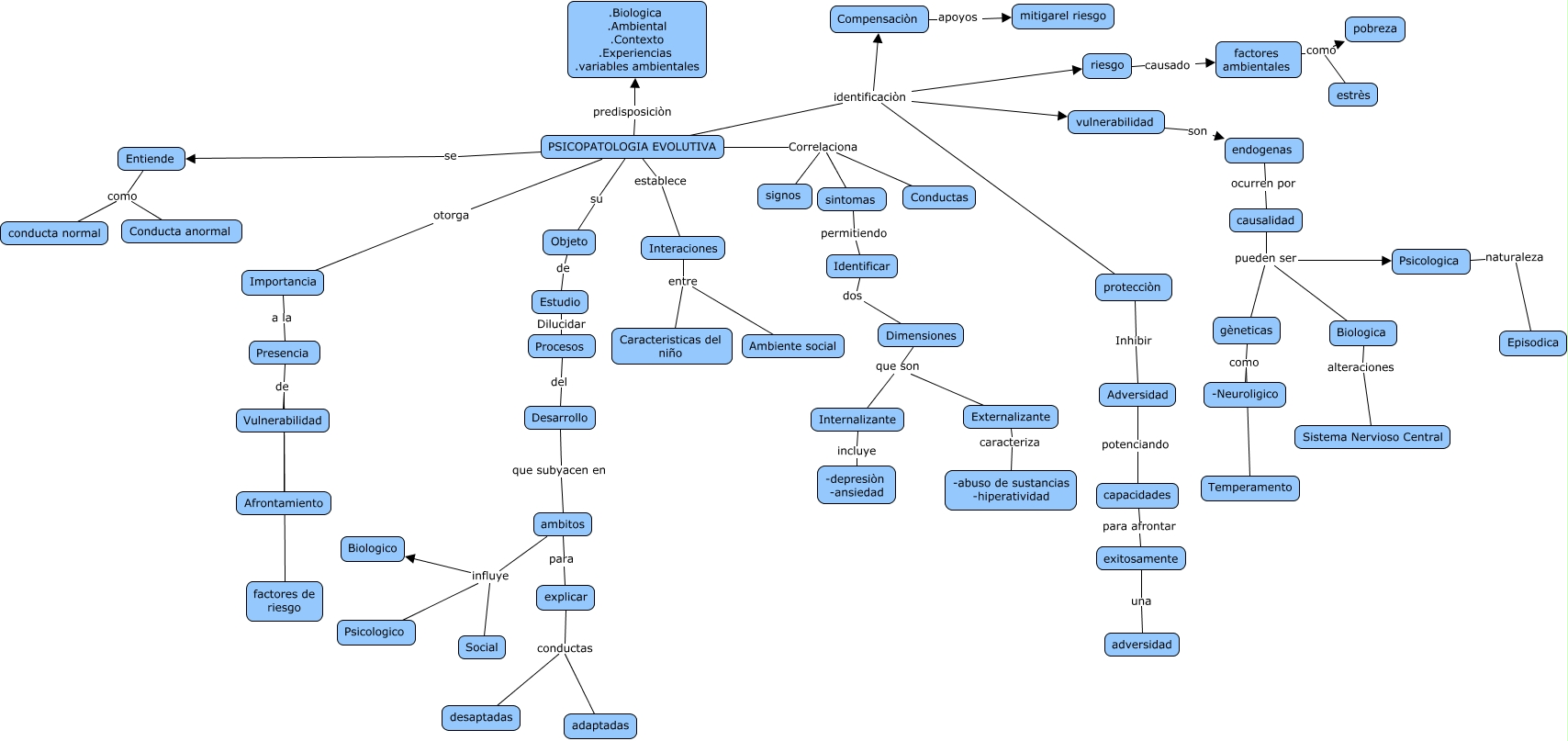
Este Cmap, tiene información relacionada con: Psicopatologia evolutiva, Identificar dos Dimensiones, causalidad pueden ser Psicologica, Objeto de Estudio, causalidad pueden ser gèneticas, ambitos influye Social, PSICOPATOLOGIA EVOLUTIVA identificaciòn Compensaciòn, explicar conductas adaptadas, PSICOPATOLOGIA EVOLUTIVA su Objeto, endogenas ocurren por causalidad, explicar conductas desaptadas, causalidad pueden ser Biologica, capacidades para afrontar exitosamente, Interaciones entre Ambiente social, Presencia de factores de riesgo, Desarrollo que subyacen en ambitos, PSICOPATOLOGIA EVOLUTIVA identificaciòn vulnerabilidad, Interaciones entre Caracteristicas del niño, ambitos influye Psicologico, Estudio Dilucidar Procesos, Externalizante caracteriza -abuso de sustancias -hiperatividad