WARNING:
JavaScript is turned OFF. None of the links on this concept map will
work until it is reactivated.
If you need help turning JavaScript On, click here.
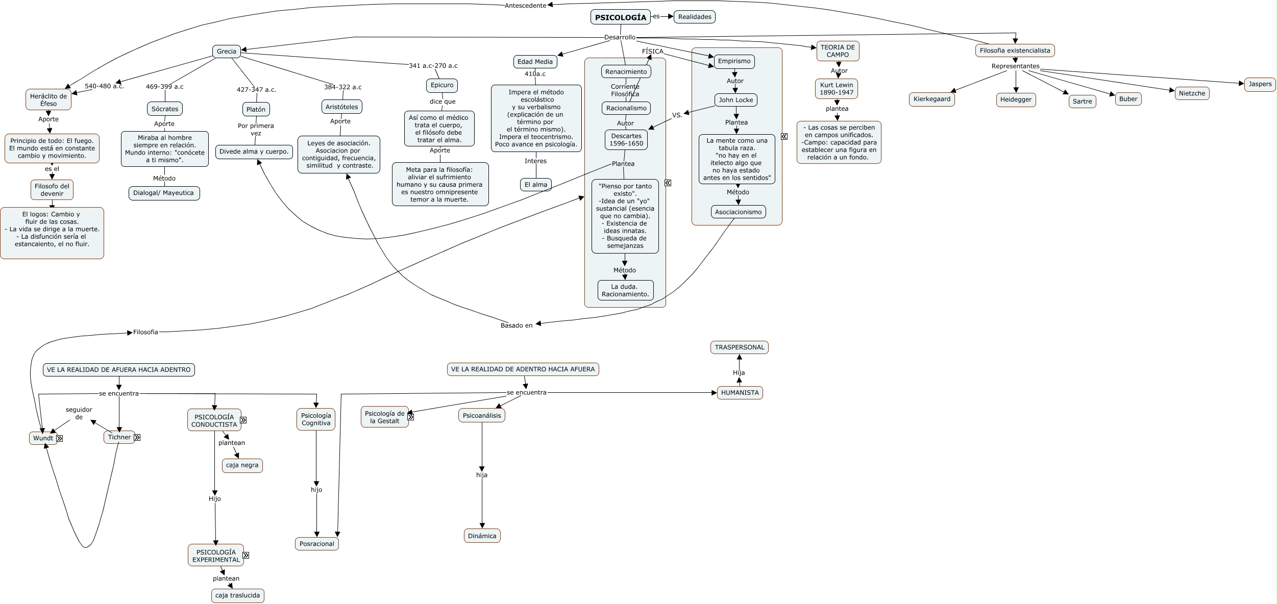
Este Cmap, tiene información relacionada con: Raices Psicología Humanista, VE LA REALIDAD DE AFUERA HACIA ADENTRO se encuentra Psicología Conductista, Grecia 469-399 a.c Sócrates, Epicuro dice que Así como el médico trata el cuerpo, el filósofo debe tratar el alma., 1er laboratorio de psicología. dice que La psicología no puede seguir siendo el estudio del alma sino de conductas observables. Ni una rama de la filosofia., Filosofo del devenir para él El logos: Cambio y fluir de las cosas. - La vida se dirige a la muerte. - La disfunción sería el estancaiento, el no fluir., Filosofia existencialista Representantes Sartre, Principio de todo: El fuego. El mundo está en constante cambio y movimiento. es el Filosofo del devenir, Grecia 384-322 a.c Aristóteles, Wundt Filosofia ????, cómo se combinan los elementos básicos de la conciencia. interes en el conocimiento "puro"., Filosofia existencialista Representantes Nietzche, Aristóteles Aporte Leyes de asociación. Asociacion por contiguidad, frecuencia, similitud y contraste., Grecia 540-480 a.c. Heráclito de Éfeso, Wertheimer plantean -Fenómeno Phi. Lo que constituye la realidad es la percepción. -La realidad es interna y yo la pongo afuera. - Lo que se percibe es la totalidad, despues se empieza a descomponer. - "La percepción se hace totalidad, se hace realidad"., La mente como una tabula raza. "no hay en el itelecto algo que no haya estado antes en los sentidos" Método Asociacionismo, Miraba al hombre siempre en relación. Mundo interno: "conócete a ti mismo". Método Dialogal/ Mayeutica, Racionalismo FÍSICA Empirismo, Empirismo Autor John Locke, Heráclito de Éfeso Aporte Principio de todo: El fuego. El mundo está en constante cambio y movimiento., PSICOLOGÍA Desarrollo Empirismo