WARNING:
JavaScript is turned OFF. None of the links on this concept map will
work until it is reactivated.
If you need help turning JavaScript On, click here.
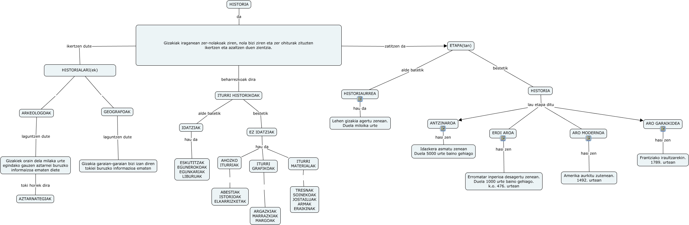
Este Cmap, tiene información relacionada con: Historia eta haren etapak, Gizakiak iraganean zer-nolakoak ziren, nola bizi ziren eta zer ohiturak zituzten ikertzen eta azaltzen duen zientzia. zatitzen da ETAPA(tan), Gizakiak iraganean zer-nolakoak ziren, nola bizi ziren eta zer ohiturak zituzten ikertzen eta azaltzen duen zientzia. ikertzen dute HISTORIALARI(ek), ARO MODERNOA hasi zen Amerika aurkitu zutenean. 1492. urtean, GEOGRAFOAK laguntzen dute Gizakia garaian-garaian bizi izan diren tokiei buruzko informazioa ematen, ITURRI MATERIALAK TRESNAK SOINEKOAK JOSTAILUAK ARMAK ERAIKINAK, ITURRI HISTORIKOAK bestetik EZ IDATZIAK, HISTORIA lau etapa ditu ANTZINAROA, EZ IDATZIAK hau da AHOZKO ITURRIAK, ARO GARAIKIDEA hasi zen Frantziako iraultzarekin. 1789. urtean, EZ IDATZIAK hau da ITURRI GRAFIKOAK, ERDI AROA hasi zen Erromatar inperioa desagertu zenean. Duela 1000 urte baino gehiago. k.o. 476. urtean, ARKEOLOGOAK laguntzen dute Gizakiek orain dela milaka urte egindako gauzen aztarnei buruzko informaizoa ematen diete, ETAPA(tan) bestetik HISTORIA, HISTORIA da Gizakiak iraganean zer-nolakoak ziren, nola bizi ziren eta zer ohiturak zituzten ikertzen eta azaltzen duen zientzia., ITURRI HISTORIKOAK alde batetik IDATZIAK, HISTORIA lau etapa ditu ERDI AROA, HISTORIALARI(ek) ARKEOLOGOAK, HISTORIALARI(ek) GEOGRAFOAK, AHOZKO ITURRIAK ABESTIAK ISTORIOAK ELKARRIZKETAK, ETAPA(tan) alde batetik HISTORIAURREA