WARNING:
JavaScript is turned OFF. None of the links on this concept map will
work until it is reactivated.
If you need help turning JavaScript On, click here.
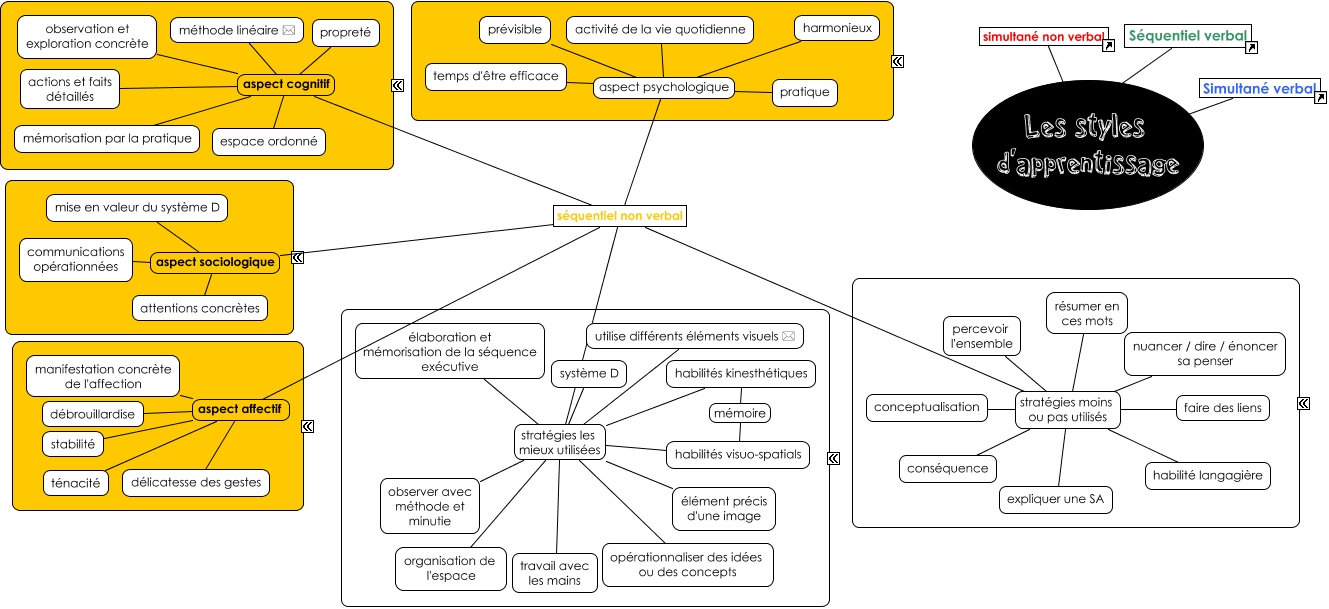
Cette carte de concepts créée avec IHMC CmapTools traite de: Les styles d'apprentissage - séquentiel non verbal, séquentiel non verbal stratégies les mieux utilisées habilités kinesthétiques, séquentiel non verbal aspect psychologique harmonieux, séquentiel non verbal stratégies les mieux utilisées observer avec méthode et minutie, séquentiel non verbal aspect cognitif observation et exploration concrète, séquentiel non verbal stratégies moins ou pas utilisés résumer en ces mots, séquentiel non verbal stratégies les mieux utilisées opérationnaliser des idées ou des concepts, séquentiel non verbal stratégies les mieux utilisées habilités visuo-spatials, séquentiel non verbal aspect cognitif actions et faits détaillés, séquentiel non verbal aspect affectif stabilité, séquentiel non verbal aspect cognitif mémorisation par la pratique, séquentiel non verbal aspect psychologique prévisible, séquentiel non verbal stratégies les mieux utilisées utilise différents éléments visuels *, séquentiel non verbal stratégies les mieux utilisées système D, séquentiel non verbal aspect affectif débrouillardise, Les styles d'apprentissage ???? Séquentiel verbal, séquentiel non verbal aspect sociologique attentions concrètes, séquentiel non verbal stratégies moins ou pas utilisés conséquence, séquentiel non verbal stratégies moins ou pas utilisés faire des liens, séquentiel non verbal aspect psychologique temps d'être efficace, séquentiel non verbal stratégies moins ou pas utilisés percevoir l'ensemble