WARNING:
JavaScript is turned OFF. None of the links on this concept map will
work until it is reactivated.
If you need help turning JavaScript On, click here.
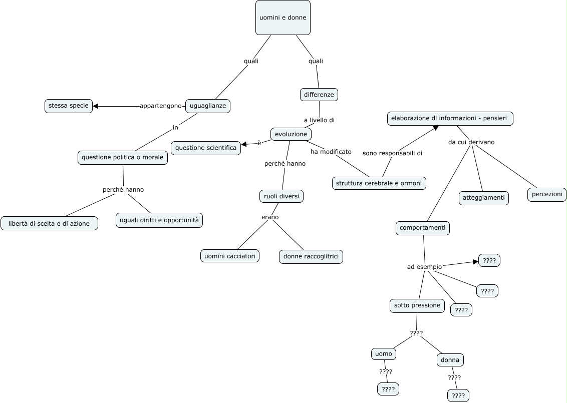
Questa Cmap, creata con IHMC CmapTools, contiene informazioni relative a: Uomini e donne_2, elaborazione di informazioni - pensieri da cui derivano comportamenti, uomini e donne quali differenze, donna ???? ????, questione politica o morale perchè hanno libertà di scelta e di azione, ruoli diversi erano donne raccoglitrici, sotto pressione ???? uomo, comportamenti ad esempio ????, ruoli diversi erano uomini cacciatori, evoluzione ha modificato struttura cerebrale e ormoni, uguaglianze in questione politica o morale, elaborazione di informazioni - pensieri da cui derivano percezioni, comportamenti ad esempio sotto pressione, elaborazione di informazioni - pensieri da cui derivano atteggiamenti, uomini e donne quali uguaglianze, sotto pressione ???? donna, comportamenti ad esempio ????, evoluzione è questione scientifica, uguaglianze appartengono stessa specie, questione politica o morale perchè hanno uguali diritti e opportunità, differenze a livello di evoluzione