WARNING:
JavaScript is turned OFF. None of the links on this concept map will
work until it is reactivated.
If you need help turning JavaScript On, click here.
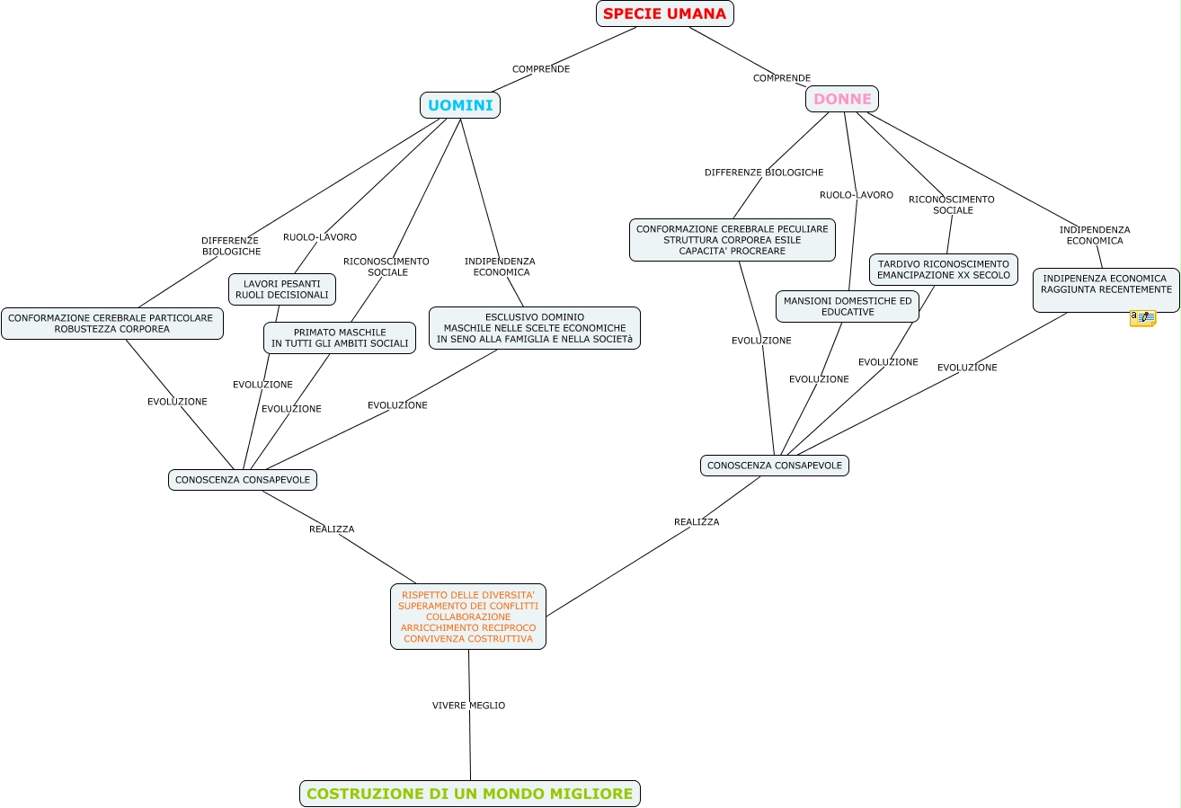
Questa Cmap, creata con IHMC CmapTools, contiene informazioni relative a: Uomini e donne_4, UOMINI DIFFERENZE BIOLOGICHE CONFORMAZIONE CEREBRALE PARTICOLARE ROBUSTEZZA CORPOREA, UOMINI INDIPENDENZA ECONOMICA ESCLUSIVO DOMINIO MASCHILE NELLE SCELTE ECONOMICHE IN SENO ALLA FAMIGLIA E NELLA SOCIETà, CONOSCENZA CONSAPEVOLE REALIZZA RISPETTO DELLE DIVERSITA' SUPERAMENTO DEI CONFLITTI COLLABORAZIONE ARRICCHIMENTO RECIPROCO CONVIVENZA COSTRUTTIVA, ESCLUSIVO DOMINIO MASCHILE NELLE SCELTE ECONOMICHE IN SENO ALLA FAMIGLIA E NELLA SOCIETà EVOLUZIONE CONOSCENZA CONSAPEVOLE, CONFORMAZIONE CEREBRALE PARTICOLARE ROBUSTEZZA CORPOREA EVOLUZIONE CONOSCENZA CONSAPEVOLE, LAVORI PESANTI RUOLI DECISIONALI EVOLUZIONE CONOSCENZA CONSAPEVOLE, UOMINI RUOLO-LAVORO LAVORI PESANTI RUOLI DECISIONALI, DONNE RUOLO-LAVORO MANSIONI DOMESTICHE ED EDUCATIVE, MANSIONI DOMESTICHE ED EDUCATIVE EVOLUZIONE CONOSCENZA CONSAPEVOLE, SPECIE UMANA COMPRENDE UOMINI, DONNE INDIPENDENZA ECONOMICA INDIPENENZA ECONOMICA RAGGIUNTA RECENTEMENTE, TARDIVO RICONOSCIMENTO EMANCIPAZIONE XX SECOLO EVOLUZIONE CONOSCENZA CONSAPEVOLE, INDIPENENZA ECONOMICA RAGGIUNTA RECENTEMENTE EVOLUZIONE CONOSCENZA CONSAPEVOLE, DONNE DIFFERENZE BIOLOGICHE CONFORMAZIONE CEREBRALE PECULIARE STRUTTURA CORPOREA ESILE CAPACITA' PROCREARE, PRIMATO MASCHILE IN TUTTI GLI AMBITI SOCIALI EVOLUZIONE CONOSCENZA CONSAPEVOLE, CONOSCENZA CONSAPEVOLE REALIZZA RISPETTO DELLE DIVERSITA' SUPERAMENTO DEI CONFLITTI COLLABORAZIONE ARRICCHIMENTO RECIPROCO CONVIVENZA COSTRUTTIVA, RISPETTO DELLE DIVERSITA' SUPERAMENTO DEI CONFLITTI COLLABORAZIONE ARRICCHIMENTO RECIPROCO CONVIVENZA COSTRUTTIVA VIVERE MEGLIO COSTRUZIONE DI UN MONDO MIGLIORE, CONFORMAZIONE CEREBRALE PECULIARE STRUTTURA CORPOREA ESILE CAPACITA' PROCREARE EVOLUZIONE CONOSCENZA CONSAPEVOLE, SPECIE UMANA COMPRENDE DONNE, UOMINI RICONOSCIMENTO SOCIALE PRIMATO MASCHILE IN TUTTI GLI AMBITI SOCIALI