WARNING:
JavaScript is turned OFF. None of the links on this concept map will
work until it is reactivated.
If you need help turning JavaScript On, click here.
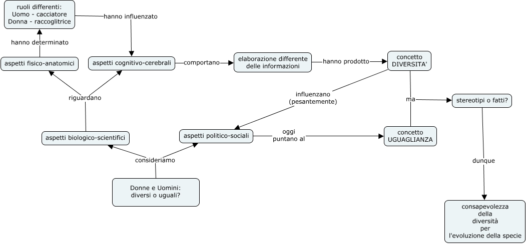
Questa Cmap, creata con IHMC CmapTools, contiene informazioni relative a: Uomini e donne_0, aspetti biologico-scientifici riguardano aspetti fisico-anatomici, concetto UGUAGLIANZA ma stereotipi o fatti?, aspetti fisico-anatomici hanno determinato ruoli differenti: Uomo - cacciatore Donna - raccoglitrice, Donne e Uomini: diversi o uguali? consideriamo aspetti politico-sociali, aspetti cognitivo-cerebrali comportano elaborazione differente delle informazioni, ruoli differenti: Uomo - cacciatore Donna - raccoglitrice hanno influenzato aspetti cognitivo-cerebrali, stereotipi o fatti? dunque consapevolezza della diversità per l'evoluzione della specie, aspetti politico-sociali oggi puntano al concetto UGUAGLIANZA, concetto DIVERSITA' influenzano (pesantemente) aspetti politico-sociali, aspetti biologico-scientifici riguardano aspetti cognitivo-cerebrali, concetto DIVERSITA' ma stereotipi o fatti?, Donne e Uomini: diversi o uguali? consideriamo aspetti biologico-scientifici, elaborazione differente delle informazioni hanno prodotto concetto DIVERSITA'