WARNING:
JavaScript is turned OFF. None of the links on this concept map will
work until it is reactivated.
If you need help turning JavaScript On, click here.
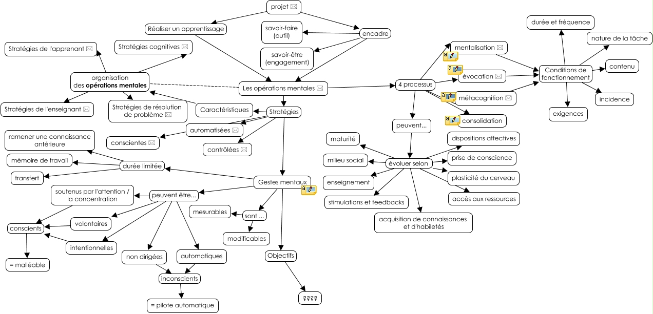
Cette carte de concepts créée avec IHMC CmapTools traite de: Les opérations mentales, mentalisation * Conditions de fonctionnement exigences, Les opérations mentales * 4 processus mentalisation *, Caractéristiques organisation des opérations mentales Stratégies de l'enseignant *, métacognition * Conditions de fonctionnement incidence, peuvent... évoluer selon milieu social, Les opérations mentales * organisation des opérations mentales Stratégies de l'apprenant *, Les opérations mentales * 4 processus peuvent..., métacognition * Conditions de fonctionnement nature de la tâche, mentalisation * Conditions de fonctionnement durée et fréquence, projet * Réaliser un apprentissage Les opérations mentales *, peuvent... évoluer selon stimulations et feedbacks, Les opérations mentales * Stratégies Gestes mentaux, peuvent... évoluer selon acquisition de connaissances et d'habiletés, métacognition * Conditions de fonctionnement durée et fréquence, Les opérations mentales * Stratégies Caractéristiques, Les opérations mentales * 4 processus métacognition *, Les opérations mentales * organisation des opérations mentales Stratégies de résolution de problème *, Gestes mentaux peuvent être... volontaires, Gestes mentaux peuvent être... non dirigées, évocation * Conditions de fonctionnement durée et fréquence