WARNING:
JavaScript is turned OFF. None of the links on this concept map will
work until it is reactivated.
If you need help turning JavaScript On, click here.
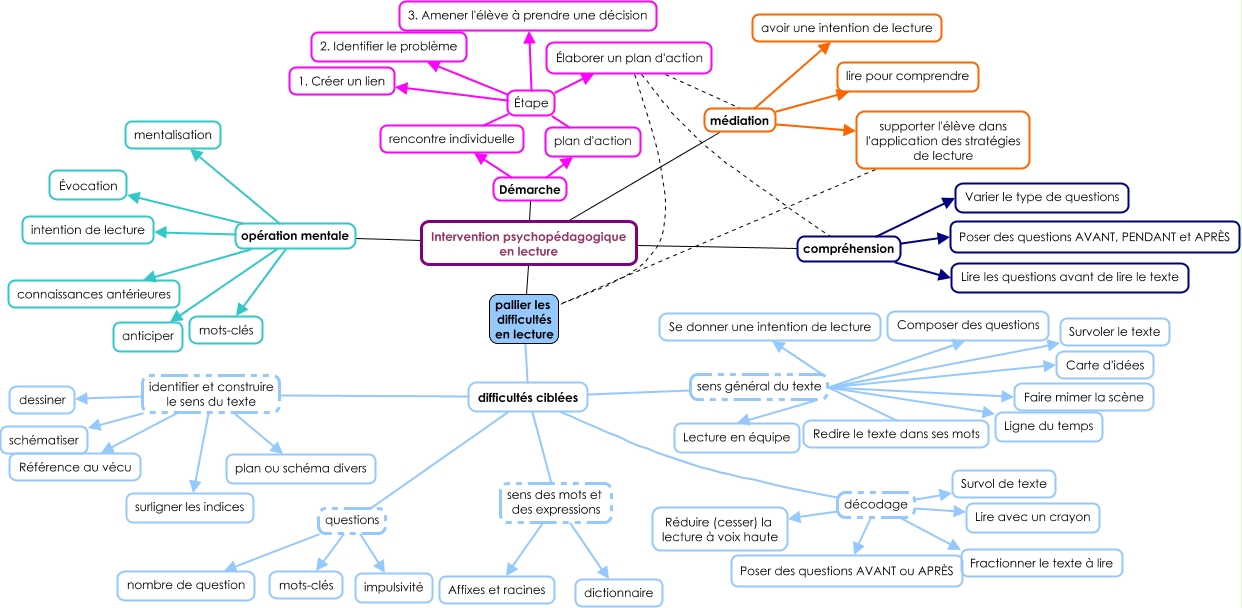
Cette carte de concepts créée avec IHMC CmapTools traite de: En lecture, Intervention psychopédagogique en lecture opération mentale Évocation, Intervention psychopédagogique en lecture opération mentale mentalisation, rencontre individuelle Étape Élaborer un plan d'action, difficultés ciblées questions nombre de question, Intervention psychopédagogique en lecture opération mentale anticiper, Intervention psychopédagogique en lecture Démarche rencontre individuelle, Élaborer un plan d'action pallier les difficultés en lecture difficultés ciblées, Élaborer un plan d'action médiation lire pour comprendre, difficultés ciblées décodage Fractionner le texte à lire, Intervention psychopédagogique en lecture compréhension Poser des questions AVANT, PENDANT et APRÈS, plan d'action Étape 1. Créer un lien, Élaborer un plan d'action compréhension Poser des questions AVANT, PENDANT et APRÈS, Intervention psychopédagogique en lecture compréhension Varier le type de questions, rencontre individuelle Étape 3. Amener l'élève à prendre une décision, Intervention psychopédagogique en lecture opération mentale intention de lecture, difficultés ciblées décodage Réduire (cesser) la lecture à voix haute, plan d'action Étape 2. Identifier le problème, difficultés ciblées sens général du texte Redire le texte dans ses mots, Intervention psychopédagogique en lecture opération mentale mots-clés, difficultés ciblées questions impulsivité