WARNING:
JavaScript is turned OFF. None of the links on this concept map will
work until it is reactivated.
If you need help turning JavaScript On, click here.
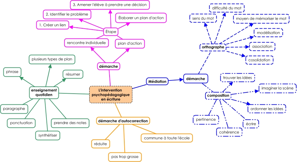
Cette carte de concepts créée avec IHMC CmapTools traite de: En écriture, L'intervention psychopédagogique en écriture démarche d'autocorrection réduite, démarche orthographe association, démarche composition cohérence, L'intervention psychopédagogique en écriture démarche plan d'action, L'intervention psychopédagogique en écriture démarche d'autocorrection commune à toute l'école, plan d'action Étape 1. Créer un lien, démarche orthographe cosolidation, démarche composition écrire, L'intervention psychopédagogique en écriture démarche rencontre individuelle, L'intervention psychopédagogique en écriture enseignement quotidien phrase, démarche composition ordonner les idées, L'intervention psychopédagogique en écriture enseignement quotidien paragraphe, L'intervention psychopédagogique en écriture Médiation démarche, L'intervention psychopédagogique en écriture enseignement quotidien plusieurs types de plan, démarche composition imaginer la scène, L'intervention psychopédagogique en écriture enseignement quotidien prendre des notes, démarche orthographe sens du mot, plan d'action Étape 3. Amener l'élève à prendre une décision, démarche orthographe modélisation, rencontre individuelle Étape 2. Identifier le problème