WARNING:
JavaScript is turned OFF. None of the links on this concept map will
work until it is reactivated.
If you need help turning JavaScript On, click here.
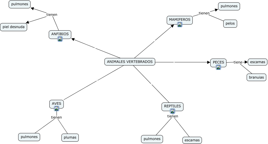
Este Cmap, tiene información relacionada con: ANIMALES VERTEBRADOS MAPA MENTAL, MAMIFEROS tienen pulmones, REPTILES tienen pulmones, AVES tienen plumas, PECES tiene branuias, ANIMALES VERTEBRADOS REPTILES, ANIMALES VERTEBRADOS MAMIFEROS, ANIMALES VERTEBRADOS PECES, AVES tienen pulmones, ANFIBIOS tienen piel desnuda, ANIMALES VERTEBRADOS AVES, PECES tiene escamas, REPTILES tienen escamas, MAMIFEROS tienen pelos, ANIMALES VERTEBRADOS ANFIBIOS, ANFIBIOS tienen pulmones