WARNING:
JavaScript is turned OFF. None of the links on this concept map will
work until it is reactivated.
If you need help turning JavaScript On, click here.
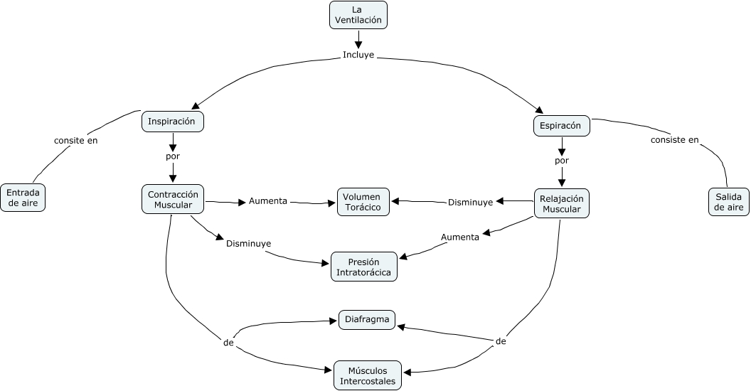
Este Cmap, tiene información relacionada con: Ventilación Pulmonar, Inspiración por Contracción Muscular, Relajación Muscular de Diafragma, Contracción Muscular Aumenta Volumen Torácico, Relajación Muscular Aumenta Presión Intratorácica, Relajación Muscular de Músculos Intercostales, Contracción Muscular de Diafragma, Inspiración consite en Entrada de aire, La Ventilación Incluye Espiracón, La Ventilación Incluye Inspiración, Espiracón por Relajación Muscular, Contracción Muscular de Músculos Intercostales, Relajación Muscular Disminuye Volumen Torácico, Contracción Muscular Disminuye Presión Intratorácica, Espiracón consiste en Salida de aire