WARNING:
JavaScript is turned OFF. None of the links on this concept map will
work until it is reactivated.
If you need help turning JavaScript On, click here.
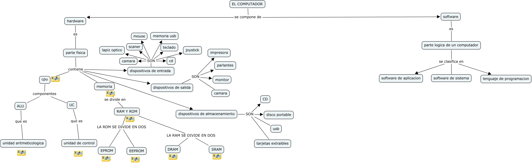
Este Cmap, tiene información relacionada con: jhoshy.cmap, ALU que es unidad aritmeticologica, parte fisica contiene dispositivos de almacenamiento, dispositivos de salida SON camara, dispositivos de almacenamiento SON disco portable, parte fisica contiene cpu, dispositivos de almacenamiento SON tarjetas extraibles, RAM Y ROM LA ROM SE DIVIDE EN DOS EEPROM, parte fisica contiene dispositivos de entrada, parte fisica contiene memoria, cpu componentes UC, hardware es parte fisica, parte logica de un computador se clasifica en software de aplicacion, RAM Y ROM LA RAM SE DIVIDE EN DOS SRAM, dispositivos de entrada SON scaner, dispositivos de salida SON monitor, dispositivos de entrada SON cd, dispositivos de entrada SON lapiz optico, dispositivos de almacenamiento SON CD, RAM Y ROM LA ROM SE DIVIDE EN DOS EPROM, parte fisica contiene dispositivos de salida