WARNING:
JavaScript is turned OFF. None of the links on this concept map will
work until it is reactivated.
If you need help turning JavaScript On, click here.
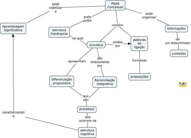
Esse mapa conceitual, produzido no IHMC CmapTools, tem a informação relacionada a: MAPA CONCEITUAL, Reconciliação integrativa que são processos, conceitos apresentam Diferenciação progressiva, conceitos são relacionados por Reconciliação integrativa, Diferenciação progressiva que são processos, processos que ocorrem na estrutura cognitiva, Mapa Conceitual pode exibir estrutura hierárquica, informações de um determinado conteúdo, Mapa Conceitual pode organizar informações, Mapa Conceitual contém conceitos, estrutura hierárquica na qual conceitos, Mapa Conceitual contém palavras de ligação, Mapa Conceitual pode viabilizar a Aprendizagem Significativa, palavras de ligação formando proposições, conceitos unidos por palavras de ligação, estrutura cognitiva caracterizando a Aprendizagem Significativa