WARNING:
JavaScript is turned OFF. None of the links on this concept map will
work until it is reactivated.
If you need help turning JavaScript On, click here.
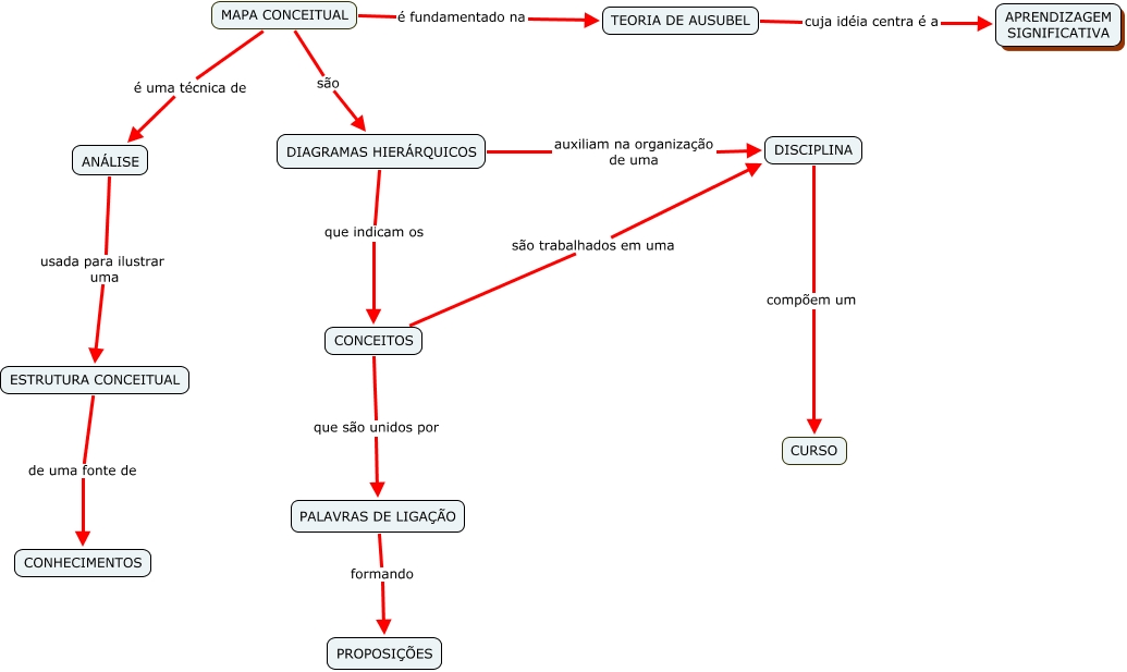
Este Cmap, tiene información relacionada con: Mapa Airton, DIAGRAMAS HIERÁRQUICOS auxiliam na organização de uma DISCIPLINA, ANÁLISE usada para ilustrar uma ESTRUTURA CONCEITUAL, DIAGRAMAS HIERÁRQUICOS que indicam os CONCEITOS, DISCIPLINA compõem um CURSO, PALAVRAS DE LIGAÇÃO formando PROPOSIÇÕES, ESTRUTURA CONCEITUAL de uma fonte de CONHECIMENTOS, CONCEITOS são trabalhados em uma DISCIPLINA, MAPA CONCEITUAL é fundamentado na TEORIA DE AUSUBEL, MAPA CONCEITUAL são DIAGRAMAS HIERÁRQUICOS, TEORIA DE AUSUBEL cuja idéia centra é a APRENDIZAGEM SIGNIFICATIVA, MAPA CONCEITUAL é uma técnica de ANÁLISE, CONCEITOS que são unidos por PALAVRAS DE LIGAÇÃO