WARNING:
JavaScript is turned OFF. None of the links on this concept map will
work until it is reactivated.
If you need help turning JavaScript On, click here.
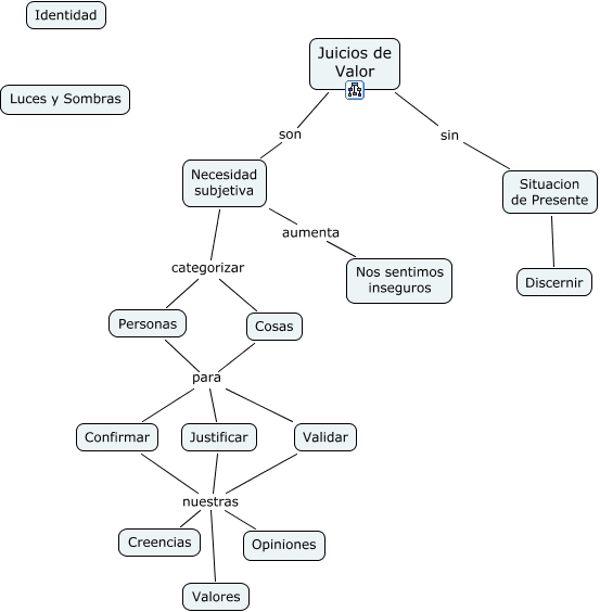
Este Cmap, tiene información relacionada con: Identidad Luces y Sombras Juicios, Confirmar nuestras Creencias, Confirmar nuestras Opiniones, Personas para Confirmar, Validar nuestras Opiniones, Juicios de Valor son Necesidad subjetiva, Cosas para Justificar, Situacion de Presente Discernir, Necesidad subjetiva aumenta Nos sentimos inseguros, Necesidad subjetiva categorizar Personas, Validar nuestras Creencias, Juicios de Valor sin Situacion de Presente, Justificar nuestras Valores, Cosas para Validar, Validar nuestras Valores, Cosas para Confirmar, Personas para Validar, Justificar nuestras Opiniones, Necesidad subjetiva categorizar Cosas, Confirmar nuestras Valores, Personas para Justificar