WARNING:
JavaScript is turned OFF. None of the links on this concept map will
work until it is reactivated.
If you need help turning JavaScript On, click here.
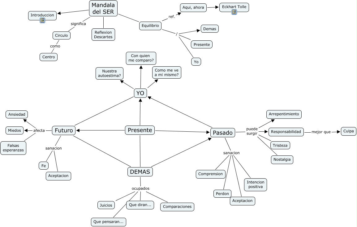
Este Cmap, tiene información relacionada con: Identidad Mandala del ser, Equilibrio ref. Aqui, ahora, Pasado sanacion Aceptacion, Pasado puede surgir Responsabilidad, Presente YO, Pasado puede surgir Nostalgia, Mandala del SER Equilibrio, Futuro afecta Ansiedad, Futuro DEMAS, Presente Pasado, YO Con quien me comparo?, Pasado YO, Mandala del SER significa Circulo, Pasado sanacion Intencion positiva, Futuro afecta Miedos, DEMAS Pasado, Mandala del SER Introduccion, Futuro sanacion Fe, YO Nuestra autoestima?, Equilibrio / Yo, Equilibrio / Demas