WARNING:
JavaScript is turned OFF. None of the links on this concept map will
work until it is reactivated.
If you need help turning JavaScript On, click here.
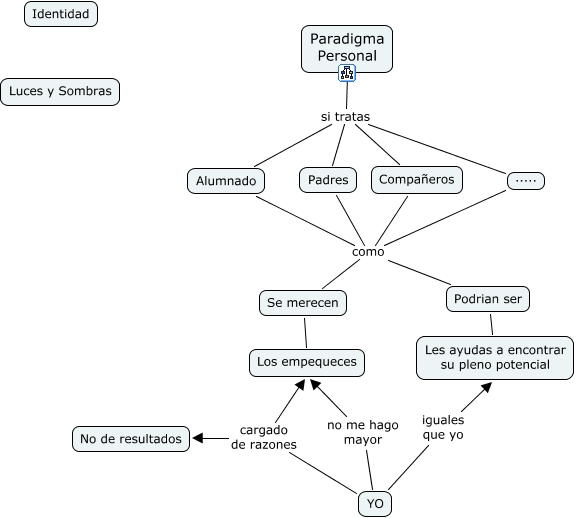
Este Cmap, tiene información relacionada con: Identidad Luces y Sombras Pradigma Personal, Podrian ser Les ayudas a encontrar su pleno potencial, Compañeros como Se merecen, Padres como Se merecen, Alumnado como Podrian ser, Paradigma Personal si tratas Compañeros, Paradigma Personal si tratas Alumnado, Paradigma Personal si tratas ....., Se merecen Los empequeces, ..... como Se merecen, YO no me hago mayor Los empequeces, Alumnado como Se merecen, YO cargado de razones Los empequeces, Compañeros como Podrian ser, Padres como Podrian ser, YO iguales que yo Les ayudas a encontrar su pleno potencial, Paradigma Personal si tratas Padres, ..... como Podrian ser, YO cargado de razones No de resultados