WARNING:
JavaScript is turned OFF. None of the links on this concept map will
work until it is reactivated.
If you need help turning JavaScript On, click here.
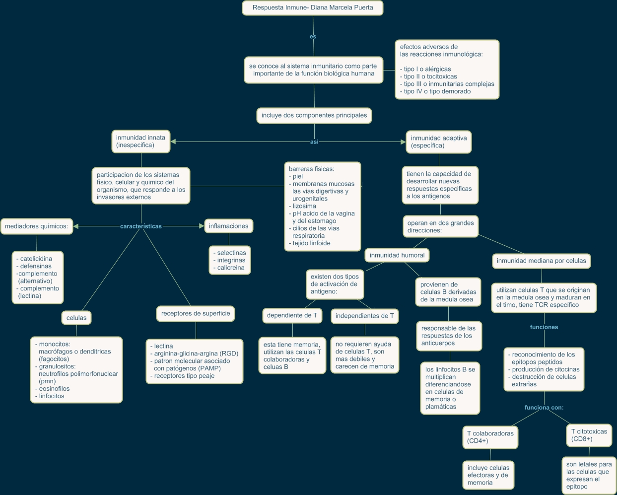
Este Cmap, tiene información relacionada con: respuesta inmune-microbiología, provienen de celulas B derivadas de la medula osea responsable de las respuestas de los anticuerpos, incluye dos componentes principales asi inmunidad innata (inespecifica), efectos adversos de las reacciones inmunológica: - tipo I o alérgicas - tipo II o tocitoxicas - tipo III o inmunitarias complejas - tipo IV o tipo demorado ???? se conoce al sistema inmunitario como parte importante de la función biológica humana, existen dos tipos de activación de antigeno: independientes de T, inmunidad humoral existen dos tipos de activación de antigeno:, tienen la capacidad de desarrollar nuevas respuestas especificas a los antigenos operan en dos grandes direcciones:, mediadores químicos: - catelicidina - defensinas -complemento (alternativo) - complemento (lectina), independientes de T no requieren ayuda de celulas T, son mas debiles y carecen de memoria, participacion de los sistemas físico, celular y quimico del organismo, que responde a los invasores externos características inflamaciones, inflamaciones - selectinas - integrinas - calicreina, T citotoxicas (CD8+) son letales para las celulas que expresan el epitopo, tienen la capacidad de desarrollar nuevas respuestas especificas a los antigenos inmunidad mediana por celulas, participacion de los sistemas físico, celular y quimico del organismo, que responde a los invasores externos características celulas, inmunidad mediana por celulas utilizan celulas T que se originan en la medula osea y maduran en el timo, tiene TCR específico, dependiente de T esta tiene memoria, utilizan las celulas T colaboradoras y celuas B, incluye dos componentes principales asi inmunidad adaptiva (específica), participacion de los sistemas físico, celular y quimico del organismo, que responde a los invasores externos barreras fisicas: - piel - membranas mucosas las vias digertivas y urogenitales - lizosima - pH acido de la vagina y del estomago - cilios de las vias respiratoria - tejido linfoide, utilizan celulas T que se originan en la medula osea y maduran en el timo, tiene TCR específico funciones - reconocimiento de los epitopos peptidos - producción de citocinas - destrucción de celulas extrañas, se conoce al sistema inmunitario como parte importante de la función biológica humana incluye dos componentes principales, participacion de los sistemas físico, celular y quimico del organismo, que responde a los invasores externos características receptores de superficie