WARNING:
JavaScript is turned OFF. None of the links on this concept map will
work until it is reactivated.
If you need help turning JavaScript On, click here.
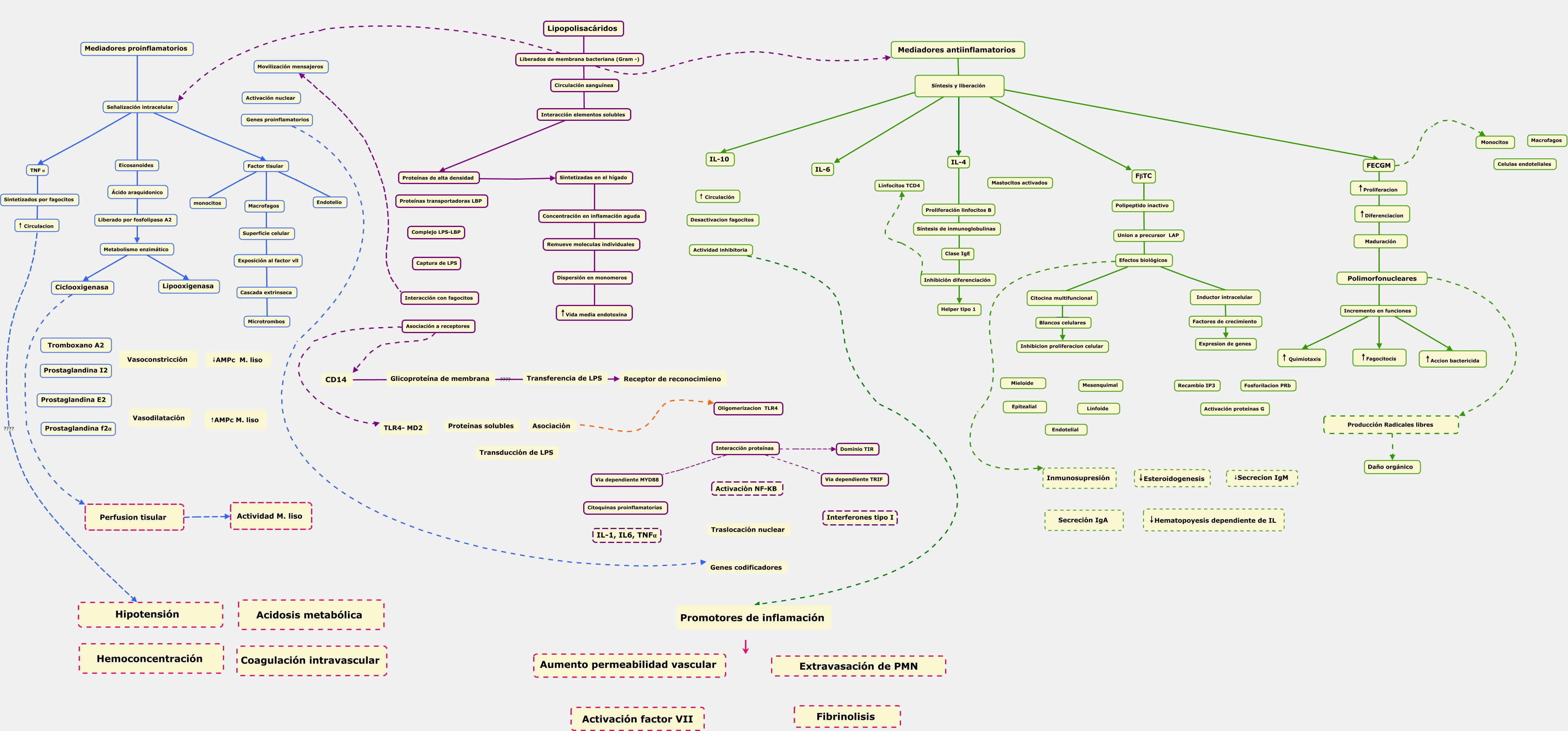
Este Cmap, tiene información relacionada con: LPS SLA 3, Factor tisular Endotelio, Asociación a receptores CD14, Señalización intracelular Factor tisular, Efectos biológicos Inmunosupresión, Incremento en funciones ???? ↑Accion bactericida, Metabolismo enzimático Lipooxigenasa, Genes proinflamatorios Genes codificadores, Incremento en funciones ↑ Quimiotaxis, Inductor intracelular ???? Expresion de genes, Mediadores antiinflamatorios ???? IL-4, FECGM Monocitos, Interacción proteínas Dominio TIR, Señalización intracelular TNF α, Ciclooxigenasa Perfusion tisular, Efectos biológicos Inductor intracelular, Asociación a receptores TLR4- MD2, IL-4 ???? Helper tipo 1, Síntesis y liberación ???? IL-6, Mediadores proinflamatorios ???? Metabolismo enzimático, Síntesis y liberación ???? FβTC