WARNING:
JavaScript is turned OFF. None of the links on this concept map will
work until it is reactivated.
If you need help turning JavaScript On, click here.
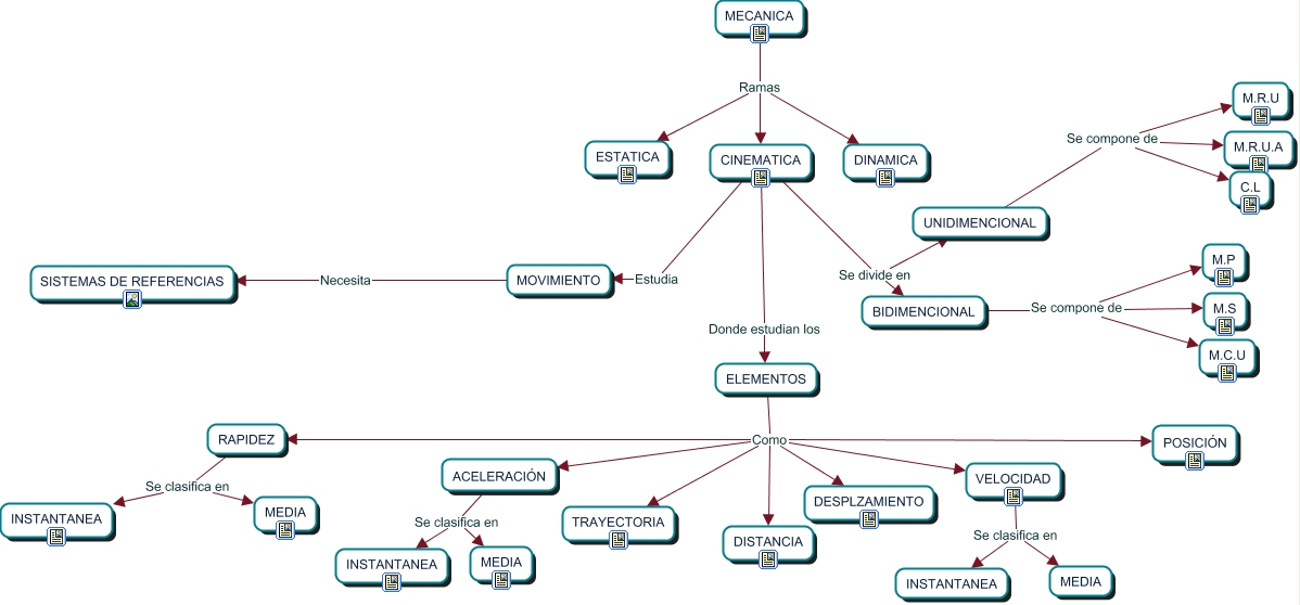
Este Cmap, tiene información relacionada con: fisica mafe, BIDIMENCIONAL Se compone de M.S, ELEMENTOS Como VELOCIDAD, ACELERACIÓN Se clasifica en MEDIA, ELEMENTOS Como TRAYECTORIA, UNIDIMENCIONAL Se compone de C.L, VELOCIDAD Se clasifica en INSTANTANEA, CINEMATICA Se divide en UNIDIMENCIONAL, UNIDIMENCIONAL Se compone de M.R.U, MECANICA Ramas DINAMICA, ELEMENTOS Como RAPIDEZ, BIDIMENCIONAL Se compone de M.P, MECANICA Ramas CINEMATICA, MECANICA Ramas ESTATICA, MOVIMIENTO Necesita SISTEMAS DE REFERENCIAS, UNIDIMENCIONAL Se compone de M.R.U.A, RAPIDEZ Se clasifica en INSTANTANEA, CINEMATICA Se divide en BIDIMENCIONAL, ACELERACIÓN Se clasifica en INSTANTANEA, ELEMENTOS Como DESPLZAMIENTO, RAPIDEZ Se clasifica en MEDIA