WARNING:
JavaScript is turned OFF. None of the links on this concept map will
work until it is reactivated.
If you need help turning JavaScript On, click here.
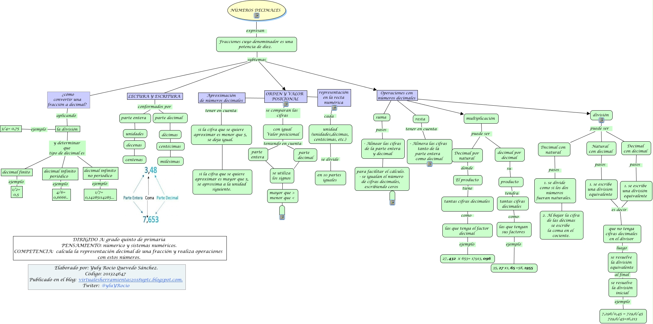
Este Cmap, tiene información relacionada con: decimales, LECTURA Y ESCRITURA conformados por parte decimal, para facilitar el cálculo. - se igualan el número de cifras decimales, escribiendo ceros ????, con igual Valor posicional teniendo en cuenta parte decimal, decenas ???? centenas, parte entera ???? se utiliza los signos, Decimal por natural donde El producto, 1. se escribe una division equivalente es decir que no tenga cifras decimales en el divisor, Operaciones con números decimales ???? suma, ¿cómo convertir una fracción a decimal? aplicando la división, unidad (unidades,décimas, centécimas, etc.) se divide en 10 partes iguales, decimal por decimal su producto, decimal infinito periódico ejemplo 4/6= 0,6666.., producto tendra tantas cifras decimales, división puede ser Natural con decimal, multiplicación puede ser Decimal por natural, tantas cifras decimales como las que tenga el factor decimal, resta tener en cuenta - Alinera las cifras tanto de la parte entera como decimal, suma pasos - Alinear las cifras de la parte entera y decimal, tantas cifras decimales como las que tengan sus factores, Natural con decimal pasos 1. se escribe una division equivalente