WARNING:
JavaScript is turned OFF. None of the links on this concept map will
work until it is reactivated.
If you need help turning JavaScript On, click here.
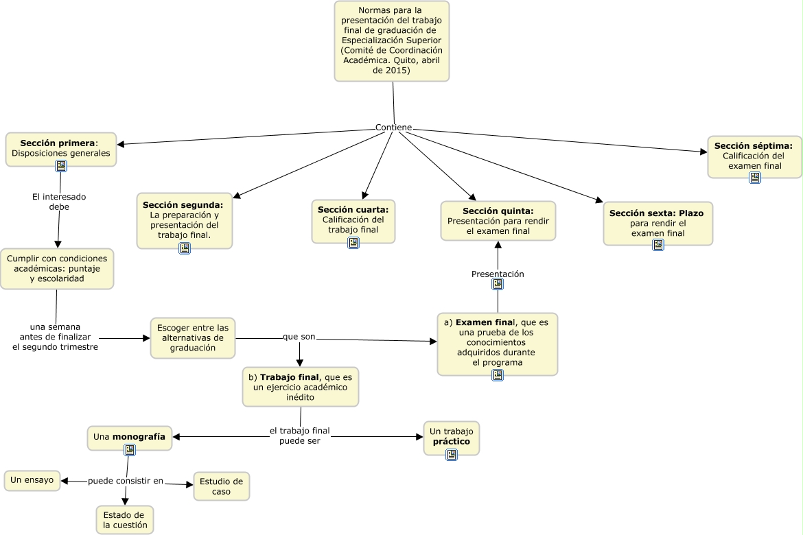
Este Cmap, tiene información relacionada con: Normas para la presentación del trabajo final, Especialización Superior, Normas para la presentación del trabajo final de graduación de Especialización Superior (Comité de Coordinación Académica. Quito, abril de 2015) Contiene Sección primera: Disposiciones generales, Normas para la presentación del trabajo final de graduación de Especialización Superior (Comité de Coordinación Académica. Quito, abril de 2015) Contiene Sección cuarta: Calificación del trabajo final, a) Examen final, que es una prueba de los conocimientos adquiridos durante el programa Presentación Sección quinta: Presentación para rendir el examen final, Sección primera: Disposiciones generales El interesado debe Cumplir con condiciones académicas: puntaje y escolaridad, Normas para la presentación del trabajo final de graduación de Especialización Superior (Comité de Coordinación Académica. Quito, abril de 2015) Contiene Sección quinta: Presentación para rendir el examen final, Una monografía puede consistir en Un ensayo, b) Trabajo final, que es un ejercicio académico inédito el trabajo final puede ser Un trabajo práctico, Una monografía puede consistir en Estudio de caso, b) Trabajo final, que es un ejercicio académico inédito el trabajo final puede ser Una monografía, Cumplir con condiciones académicas: puntaje y escolaridad una semana antes de finalizar el segundo trimestre Escoger entre las alternativas de graduación, Escoger entre las alternativas de graduación que son a) Examen final, que es una prueba de los conocimientos adquiridos durante el programa, Una monografía puede consistir en Estado de la cuestión, Escoger entre las alternativas de graduación que son b) Trabajo final, que es un ejercicio académico inédito, Normas para la presentación del trabajo final de graduación de Especialización Superior (Comité de Coordinación Académica. Quito, abril de 2015) Contiene Sección sexta: Plazo para rendir el examen final, Normas para la presentación del trabajo final de graduación de Especialización Superior (Comité de Coordinación Académica. Quito, abril de 2015) Contiene Sección séptima: Calificación del examen final, Normas para la presentación del trabajo final de graduación de Especialización Superior (Comité de Coordinación Académica. Quito, abril de 2015) Contiene Sección segunda: La preparación y presentación del trabajo final.