WARNING:
JavaScript is turned OFF. None of the links on this concept map will
work until it is reactivated.
If you need help turning JavaScript On, click here.
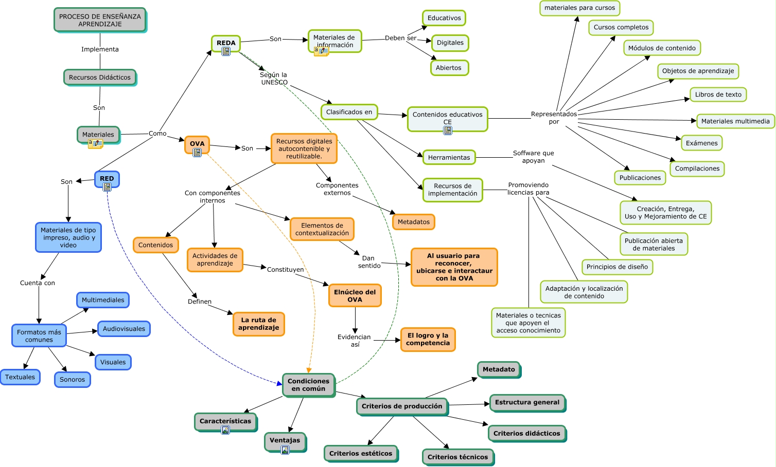
Este Cmap, tiene información relacionada con: Mapa conceptual RED-REDA-OVA, Criterios de producción Criterios técnicos, Condiciones en común Ventajas, Materiales de tipo impreso, audio y video Cuenta con Formatos más comunes, Recursos digitales autocontenible y reutilizable. Componentes externos Metadatos, Elnúcleo del OVA Evidencian así El logro y la competencia, Materiales Como OVA, Contenidos educativos CE Representados por Cursos completos, Formatos más comunes Visuales, Materiales de información Deben ser Abiertos, OVA Condiciones en común, Recursos Didácticos Son Materiales, Materiales Como RED, Condiciones en común Características, Actividades de aprendizaje Constituyen Elnúcleo del OVA, Formatos más comunes Textuales, Elementos de contextualización Dan sentido Al usuario para reconocer, ubicarse e interactaur con la OVA, Recursos de implementación Promoviendo licencias para Principios de diseño, Clasificados en Herramientas, Materiales Como REDA, Recursos digitales autocontenible y reutilizable. Con componentes internos Elementos de contextualización