WARNING:
JavaScript is turned OFF. None of the links on this concept map will
work until it is reactivated.
If you need help turning JavaScript On, click here.
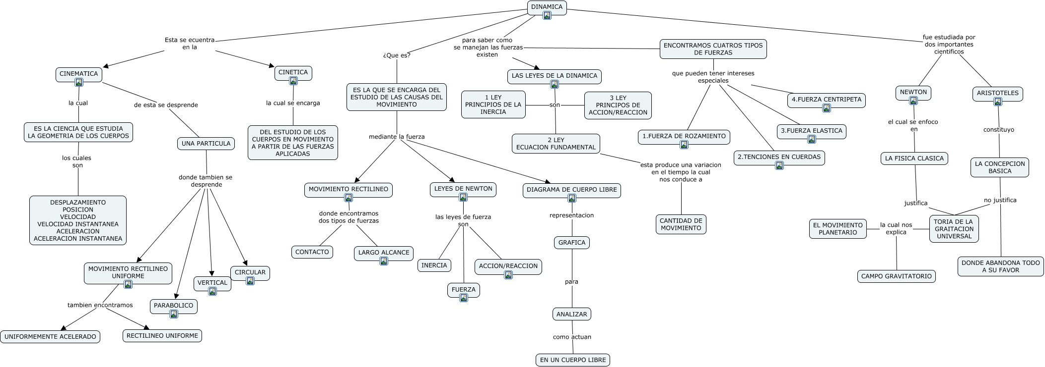
Este Cmap, tiene información relacionada con: MAPA DINAMICA, CINEMATICA la cual ES LA CIENCIA QUE ESTUDIA LA GEOMETRIA DE LOS CUERPOS, GRAFICA para ANALIZAR, DINAMICA fue estudiada por dos importantes cientificos ARISTOTELES, TORIA DE LA GRAITACION UNIVERSAL la cual nos explica EL MOVIMIENTO PLANETARIO, LEYES DE NEWTON las leyes de fuerza son ACCION/REACCION, UNA PARTICULA donde tambien se desprende PARABOLICO, TORIA DE LA GRAITACION UNIVERSAL la cual nos explica CAMPO GRAVITATORIO, MOVIMIENTO RECTILINEO donde encontramos dos tipos de fuerzas CONTACTO, LEYES DE NEWTON las leyes de fuerza son FUERZA, ES LA QUE SE ENCARGA DEL ESTUDIO DE LAS CAUSAS DEL MOVIMIENTO mediante la fuerza LEYES DE NEWTON, ES LA CIENCIA QUE ESTUDIA LA GEOMETRIA DE LOS CUERPOS los cuales son DESPLAZAMIENTO POSICION VELOCIDAD VELOCIDAD INSTANTANEA ACELERACION ACELERACION INSTANTANEA, LEYES DE NEWTON las leyes de fuerza son INERCIA, ES LA QUE SE ENCARGA DEL ESTUDIO DE LAS CAUSAS DEL MOVIMIENTO mediante la fuerza DIAGRAMA DE CUERPO LIBRE, LA FISICA CLASICA justifica TORIA DE LA GRAITACION UNIVERSAL, NEWTON el cual se enfoco en LA FISICA CLASICA, DINAMICA ¿Que es? ES LA QUE SE ENCARGA DEL ESTUDIO DE LAS CAUSAS DEL MOVIMIENTO, DINAMICA Esta se ecuentra en la CINEMATICA, DINAMICA para saber como se manejan las fuerzas existen ENCONTRAMOS CUATROS TIPOS DE FUERZAS, ENCONTRAMOS CUATROS TIPOS DE FUERZAS que pueden tener intereses especiales 4.FUERZA CENTRIPETA, UNA PARTICULA donde tambien se desprende MOVIMIENTO RECTILINEO UNIFORME