WARNING:
JavaScript is turned OFF. None of the links on this concept map will
work until it is reactivated.
If you need help turning JavaScript On, click here.
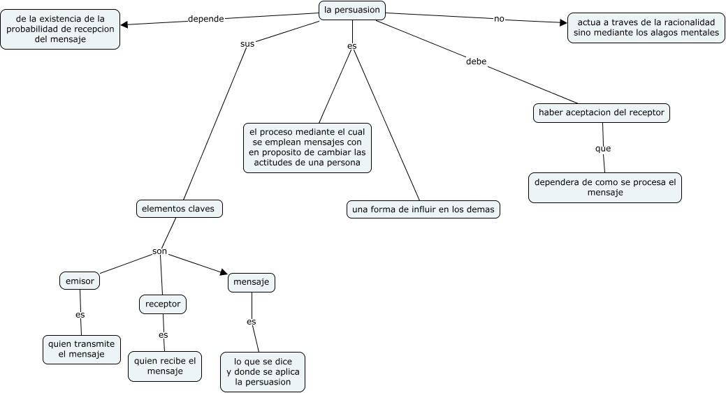
Este Cmap, tiene información relacionada con: hurtado, la persuasion no actua a traves de la racionalidad sino mediante los alagos mentales, receptor es quien recibe el mensaje, la persuasion depende de la existencia de la probabilidad de recepcion del mensaje, elementos claves son mensaje, la persuasion es una forma de influir en los demas, la persuasion debe haber aceptacion del receptor, mensaje es lo que se dice y donde se aplica la persuasion, elementos claves son receptor, la persuasion es el proceso mediante el cual se emplean mensajes con en proposito de cambiar las actitudes de una persona, emisor es quien transmite el mensaje, haber aceptacion del receptor que dependera de como se procesa el mensaje, elementos claves son emisor, la persuasion sus elementos claves