WARNING:
JavaScript is turned OFF. None of the links on this concept map will
work until it is reactivated.
If you need help turning JavaScript On, click here.
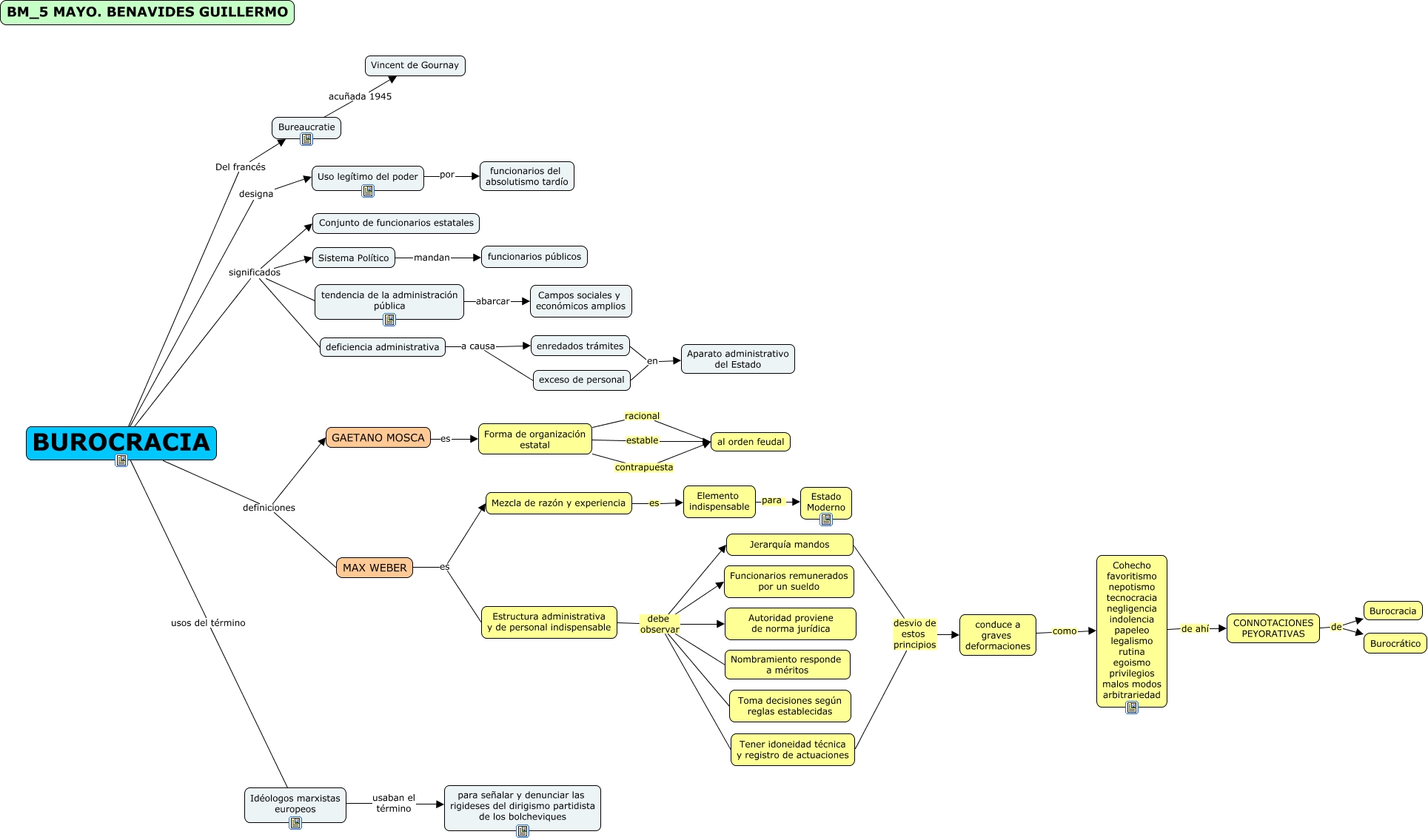
Este Cmap, tiene información relacionada con: 3. Burocracia, BUROCRACIA Del francés Bureaucratie, Forma de organización estatal contrapuesta al orden feudal, exceso de personal en Aparato administrativo del Estado, Estructura administrativa y de personal indispensable debe observar Nombramiento responde a méritos, BUROCRACIA significados tendencia de la administración pública, BUROCRACIA significados Sistema Político, Forma de organización estatal racional al orden feudal, Estructura administrativa y de personal indispensable debe observar Tener idoneidad técnica y registro de actuaciones, BUROCRACIA usos del término Idéologos marxistas europeos, CONNOTACIONES PEYORATIVAS de Burocracia, Idéologos marxistas europeos usaban el término para señalar y denunciar las rigideses del dirigismo partidista de los bolcheviques, Cohecho favoritismo nepotismo tecnocracia negligencia indolencia papeleo legalismo rutina egoismo privilegios malos modos arbitrariedad de ahí CONNOTACIONES PEYORATIVAS, deficiencia administrativa a causa enredados trámites, Uso legítimo del poder por funcionarios del absolutismo tardío, Estructura administrativa y de personal indispensable debe observar Jerarquía mandos, Elemento indispensable para Estado Moderno, Tener idoneidad técnica y registro de actuaciones desvio de estos principios conduce a graves deformaciones, Mezcla de razón y experiencia es Elemento indispensable, MAX WEBER es Estructura administrativa y de personal indispensable, BUROCRACIA designa Uso legítimo del poder