WARNING:
JavaScript is turned OFF. None of the links on this concept map will
work until it is reactivated.
If you need help turning JavaScript On, click here.
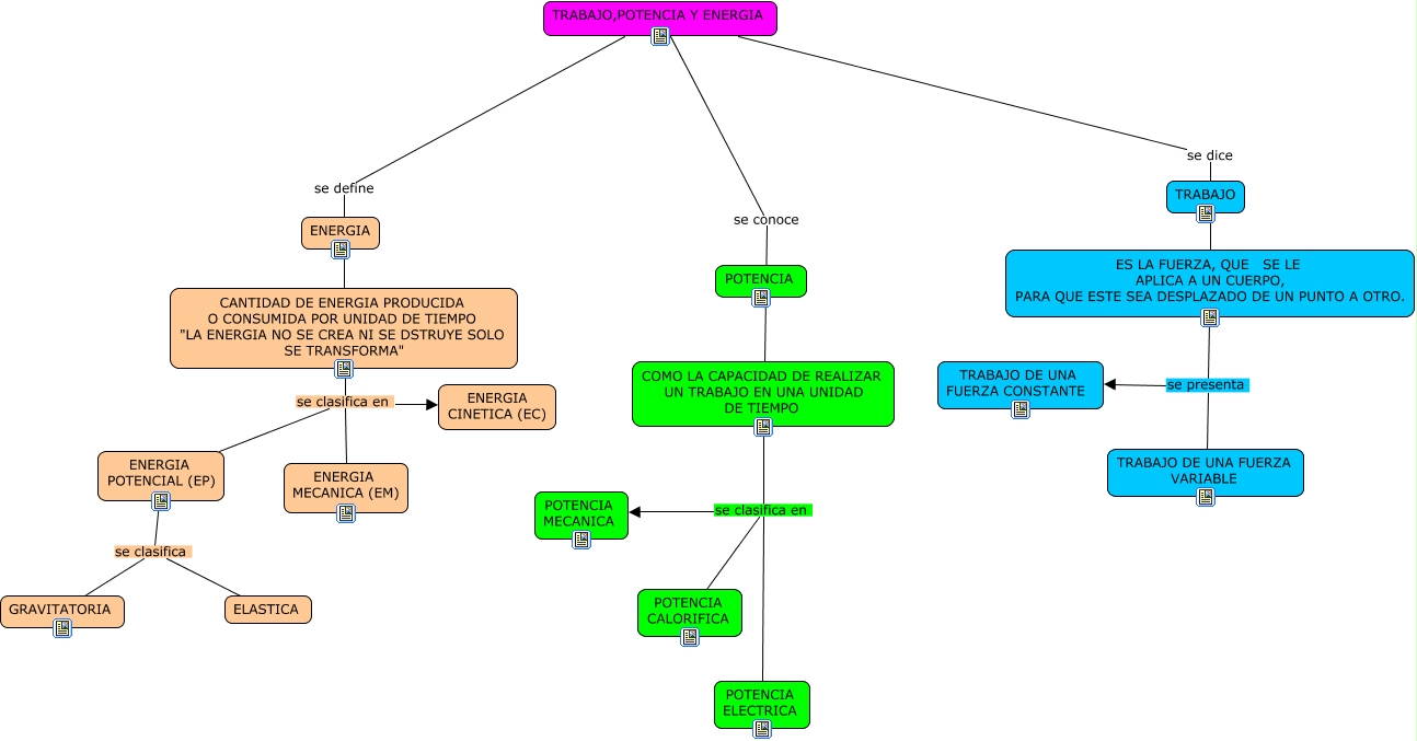
Este Cmap, tiene información relacionada con: TRABAJP,POTENCIA Y ENERGIA, CANTIDAD DE ENERGIA PRODUCIDA O CONSUMIDA POR UNIDAD DE TIEMPO "LA ENERGIA NO SE CREA NI SE DSTRUYE SOLO SE TRANSFORMA" se clasifica en ENERGIA POTENCIAL (EP), TRABAJO,POTENCIA Y ENERGIA se define CANTIDAD DE ENERGIA PRODUCIDA O CONSUMIDA POR UNIDAD DE TIEMPO "LA ENERGIA NO SE CREA NI SE DSTRUYE SOLO SE TRANSFORMA", ENERGIA POTENCIAL (EP) se clasifica ELASTICA, COMO LA CAPACIDAD DE REALIZAR UN TRABAJO EN UNA UNIDAD DE TIEMPO se clasifica en POTENCIA CALORIFICA, ES LA FUERZA, QUE SE LE APLICA A UN CUERPO, PARA QUE ESTE SEA DESPLAZADO DE UN PUNTO A OTRO. se presenta TRABAJO DE UNA FUERZA VARIABLE, COMO LA CAPACIDAD DE REALIZAR UN TRABAJO EN UNA UNIDAD DE TIEMPO se clasifica en POTENCIA ELECTRICA, ENERGIA POTENCIAL (EP) se clasifica GRAVITATORIA, ES LA FUERZA, QUE SE LE APLICA A UN CUERPO, PARA QUE ESTE SEA DESPLAZADO DE UN PUNTO A OTRO. se presenta TRABAJO DE UNA FUERZA CONSTANTE, COMO LA CAPACIDAD DE REALIZAR UN TRABAJO EN UNA UNIDAD DE TIEMPO se clasifica en POTENCIA MECANICA, CANTIDAD DE ENERGIA PRODUCIDA O CONSUMIDA POR UNIDAD DE TIEMPO "LA ENERGIA NO SE CREA NI SE DSTRUYE SOLO SE TRANSFORMA" se clasifica en ENERGIA CINETICA (EC), TRABAJO,POTENCIA Y ENERGIA se dice ES LA FUERZA, QUE SE LE APLICA A UN CUERPO, PARA QUE ESTE SEA DESPLAZADO DE UN PUNTO A OTRO., TRABAJO,POTENCIA Y ENERGIA se conoce COMO LA CAPACIDAD DE REALIZAR UN TRABAJO EN UNA UNIDAD DE TIEMPO, CANTIDAD DE ENERGIA PRODUCIDA O CONSUMIDA POR UNIDAD DE TIEMPO "LA ENERGIA NO SE CREA NI SE DSTRUYE SOLO SE TRANSFORMA" se clasifica en ENERGIA MECANICA (EM)