WARNING:
JavaScript is turned OFF. None of the links on this concept map will
work until it is reactivated.
If you need help turning JavaScript On, click here.
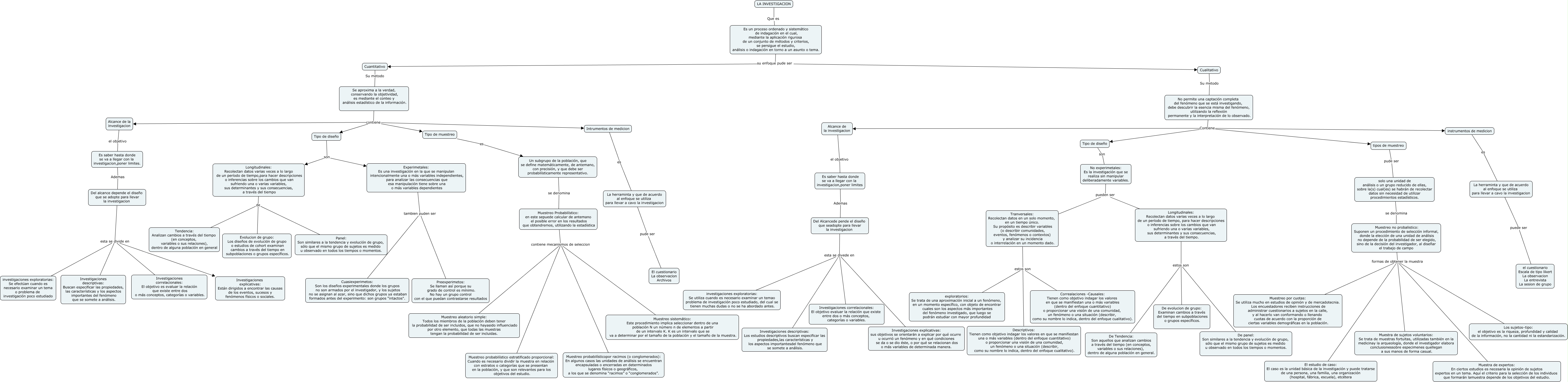
Este Cmap, tiene información relacionada con: la invetigacion, Tranversales: Recolectan datos en un solo momento, en un tiempo único. Su propósito es describir variables (o describir comunidades, eventos, fenómenos o contextos) y analizar su incidencia o interrelación en un momento dado. estos son Correalaciones -Causales: Tienen como objetivo indagar los valores en que se manifiestan una o más variables (dentro del enfoque cuantitativo) o proporcionar una visión de una comunidad, un fenómeno o una situación (describir, como su nombre lo indica, dentro del enfoque cualitativo)., Es un proceso ordenado y sistemático de indagación en el cual, mediante la aplicación rigurosa de un conjunto de métodos y criterios, se persigue el estudio, análisis o indagación en torno a un asunto o tema. su enfoque pude ser Cualitativo, LA INVESTIGACION Que es Es un proceso ordenado y sistemático de indagación en el cual, mediante la aplicación rigurosa de un conjunto de métodos y criterios, se persigue el estudio, análisis o indagación en torno a un asunto o tema., Muestreo Probabilístico: en este sepuede calcular de antemano el posible error en los resultados que obtendremos, utilizando la estadística contiene mecanismos de seleccion Muestreo aleatorio simple: Todos los miembros de la población deben tener la probabilidad de ser incluidos, que no hayasido influenciado por otro elemento, que todas las muestras tengan la probabilidad de ser incluidas., Se aproxima a la verdad, conservando la objetividad, es mediante el conteo y análisis estadístico de la información. contiene Alcance de la investigacion, Experimetales: Es una investigación en la que se manipulan intencionalmente una o más variables independientes, para analizar las consecuencias que esa manipulación tiene sobre una o más variables dependientes tambien puden ser Cuasiexperimetos: Son los diseños experimentales donde los grupos no son armados por el investigador, y los sujetos no se asignan al azar, sino que dichos grupos ya estaban formados antes del experimento: son grupos “intactos"., Es saber hasta donde se va a llegar con la investigacion,poner limites. Ademas Del alcance depende el diseño que se adopte para llevar la investigacion, No experimetales: Es la investigación que se realiza sin manipular deliberadamente variables. pueden ser Longitudinales: Recolectan datos varias veces a lo largo de un período de tiempo, para hacer descripciones o inferencias sobre los cambios que van sufriendo una o varias variables, sus determinantes y sus consecuencias, a través del tiempo., Muestreo no probalistico: Suponen un procedimiento de selección informal, donde la elección de una unidad de análisis no depende de la probabilidad de ser elegido, sino de la decisión del investigador, al diseñar el trabajo de campo formas de obtener la muestra Muestra de sujetos voluntarios: Se trata de muestras fortuitas, utilizadas también en la medicinay la arqueología, donde el investigador elabora conclusionessobre especimenes quellegan a sus manos de forma casual., Del alcance depende el diseño que se adopte para llevar la investigacion esta se divide en Investigaciones explicativas: Están dirigidos a encontrar las causas de los eventos, sucesos y fenómenos físicos o sociales., Un subgrupo de la población, que se define matemáticamente, de antemano, con precisión, y que debe ser probabilísticamente representativo. se denomina Muestreo Probabilístico: en este sepuede calcular de antemano el posible error en los resultados que obtendremos, utilizando la estadística, instrumentos de medicion es La herraminta y que de acuerdo al enfoque se utiliza para llevar a cavo la investigacion, Muestreo Probabilístico: en este sepuede calcular de antemano el posible error en los resultados que obtendremos, utilizando la estadística contiene mecanismos de seleccion Muestreo sistemático: Este procedimiento implica seleccionar dentro de una población N un número n de elementos a partir de un intervalo K. K es un intervalo que se va a determinar por el tamaño de la población y el tamaño de la muestra., Del Alcancede pende el diseño que seadopte para llevar la investigacion esta se divede en investigaciones exploratorias: Se utiliza cuando es necesario examinar un temao problema de investigación poco estudiado, del cual se tienen muchas dudas o no se ha abordado antes., Del alcance depende el diseño que se adopte para llevar la investigacion esta se divide en Investigaciones descriptivas: Buscan especificar las propiedades, las características y los aspectos importantes del fenómeno que se somete a análisis., Intrumentos de medicion es La herraminta y que de acuerdo al enfoque se utiliza para llevar a cavo la investigacion, No permite una captación completa del fenómeno que se está investigando, debe descubrir la esencia misma del fenómeno, utilizando la reflexión permanente y la interpretación de lo observado. Contiene Alcance de la investigacion, Muestreo no probalistico: Suponen un procedimiento de selección informal, donde la elección de una unidad de análisis no depende de la probabilidad de ser elegido, sino de la decisión del investigador, al diseñar el trabajo de campo formas de obtener la muestra El estudio de caso: El caso es la unidad básica de la investigación y puede tratarse de una persona, una familia, una organización (hospital, fábrica, escuela), etcétera, Del alcance depende el diseño que se adopte para llevar la investigacion esta se divide en Investigaciones correlacionales: El objetivo es evaluar la relación que existe entre dos o más conceptos, categorías o variables., La herraminta y que de acuerdo al enfoque se utiliza para llevar a cavo la investigacion pude ser El cuestionario La observacion Archivos