WARNING:
JavaScript is turned OFF. None of the links on this concept map will
work until it is reactivated.
If you need help turning JavaScript On, click here.
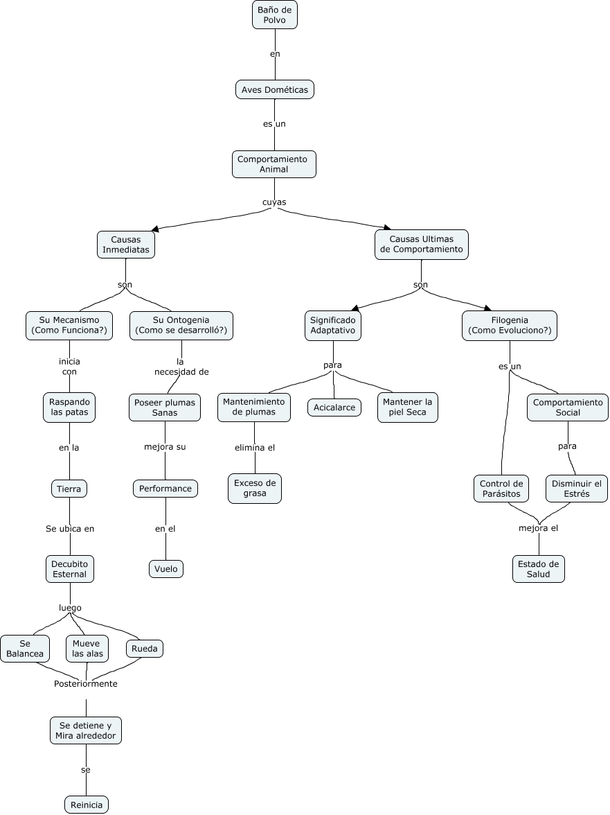
Este Cmap, tiene información relacionada con: Baño de Polvo en las Aves, Raspando las patas en la Tierra, Comportamiento Animal cuyas Causas Inmediatas, Decubito Esternal luego Mueve las alas, Baño de Polvo en Aves Dométicas, Control de Parásitos mejora el Estado de Salud, Decubito Esternal luego Se Balancea, Mueve las alas Posteriormente Se detiene y Mira alrededor, Rueda Posteriormente Se detiene y Mira alrededor, Disminuir el Estrés mejora el Estado de Salud, Significado Adaptativo para Mantenimiento de plumas, Performance en el Vuelo, Significado Adaptativo para Mantener la piel Seca, Aves Dométicas es un Comportamiento Animal, Significado Adaptativo para Acicalarce, Tierra Se ubica en Decubito Esternal, Se detiene y Mira alrededor se Reinicia, Decubito Esternal luego Rueda, Se Balancea Posteriormente Se detiene y Mira alrededor, Comportamiento Animal cuyas Causas Ultimas de Comportamiento, Filogenia (Como Evoluciono?) es un Comportamiento Social