WARNING:
JavaScript is turned OFF. None of the links on this concept map will
work until it is reactivated.
If you need help turning JavaScript On, click here.
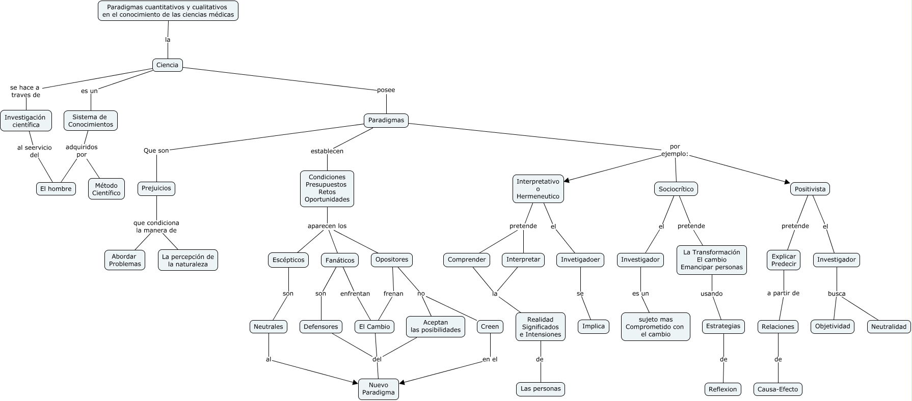
Este Cmap, tiene información relacionada con: Paradigmas cuantitativos y cualitativos, Investigación científica al seervicio del El hombre, Investigador busca Neutralidad, Invetigadoer se Implica, Paradigmas establecen Condiciones Presupuestos Retos Oportunidades, Sistema de Conocimientos adquiridos por El hombre, Creen en el Nuevo Paradigma, Opositores no Aceptan las posibilidades, Defensores del Nuevo Paradigma, Condiciones Presupuestos Retos Oportunidades aparecen los Escépticos, Interpretativo o Hermeneutico el Invetigadoer, Paradigmas por ejemplo: Sociocrítico, Interpretativo o Hermeneutico pretende Comprender, Condiciones Presupuestos Retos Oportunidades aparecen los Opositores, Condiciones Presupuestos Retos Oportunidades aparecen los Fanáticos, Opositores no Creen, Aceptan las posibilidades del Nuevo Paradigma, Positivista pretende Explicar Predecir, Investigador busca Objetividad, La Transformación El cambio Emancipar personas usando Estrategias, Interpretar la Realidad Significados e Intensiones